I'd like to build a preamplifier for measuring the noise of very quiet linear regulators using a baseband spectrum analyzer. I found this page, which presents a few designs for this and looks promising. However, I'm having some trouble understanding how the charging transient protection part of the circuitry provides any protection at all. I've copied the schematic here for convenience.
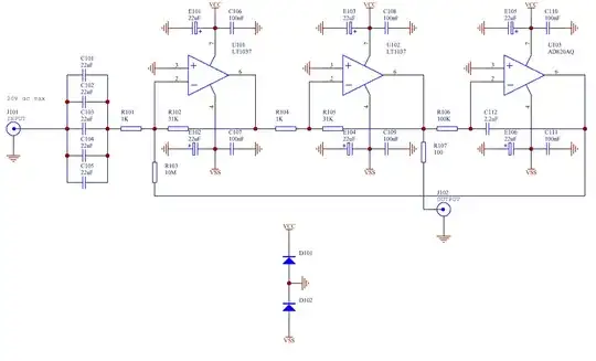
The basic operation of the preamplifier seems fairly straightforward. U101 and U102 act as inverting amplifiers, each providing -31x gain (collectively +60 dB). The output is taken from U102's output. Since U101's inverting input presents a virtual ground, the input blocking caps with R101 form an RC highpass filter with 3dB cutoff frequency of 1.45 Hz.
I don't really understand the purpose of U103. In theory it's function also seems straightforward. First, the purpose is presumably to limit the duration of the high voltage at U101's inverting input. When a DC voltage is applied to the input, that will initially pass right through the highpass filter to U101's inverting input until it dies away as the blocking caps charge through R101. U103 is also configured as an inverting amplifier with large (negative) gain at low frequencies and decreasing gain at higher frequencies. Presumably, it "protects" U101 by sinking current from the initial DC voltage to limit the time that high voltage is applied to U101. However, because R103 is 10M it won't be able to sink much and therefore won't really limit the duration of the high voltage applied to U101. For example, with +/-15V rails, the current it will sink is in the uA range, whereas the current through the highpass filter is initially in the mA range (using a 20V input). I could decrease R103's resistance, but at some point I'll start to hurt the low frequency response. Another easy thing to do would be to increase C112 to 22u, for instance.
Am I right in thinking U103 doesn't provide much protection? Have I missed something?
FYI I didn't choose version 1 of this because I think it's better than 2 or 3 (I'm more inclined to built v2). But, it was sufficient to discuss the protection function.

