I'm really hoping someone can help me with this project. I've been trying everything I can to get this to work.
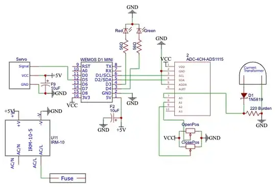
I have a project that senses current flowing via a current transformer (2000:1 20A max) and then controls a servo when the current turns on or off. These are hooked up to wood working machines, so they are on the higher current draw. The signal is passed to an ADS1115 with a gain set to GAIN_ONE.
All my devices are working fine on table saws, miter saws, routers, etc. Machines that draw 15A and will run continuously for long periods of time without any issues. The one machine that seems to always break my device is my drum sander, which does draw more power than other tools (20A). Everytime my device breaks, it's the arduino that fails (I think the voltage regulator breaks) and the ADS1115. Everything else on the board is fine. I've tried just resoldering a new board, reusing a board that I know works on other machines, but it still eventually fails.
The board doesn't fail right away... it's like 15 minutes of running that the board just dies. And given that it's only on this machine, I feel like it's something with my current transformer circuit. So below are my trials to fix this.
Here is my initial version that is working on all my other machines.
When that failed, I tried changing my burden resistor to 100 ohms. That also failed.
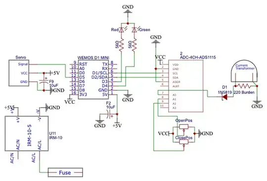
I asked on reddit, and they suggested the burden resistor should be directly connected to the current transformer, so I tried that:
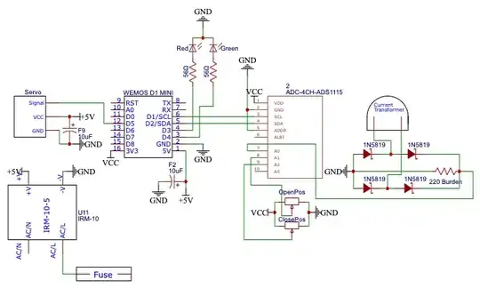
That still eventually died. So then next, I tried to with a diode rectifier circuit:
That also died eventually. So I'm at a loss. Any help or suggestions would be greatly appreciated!



