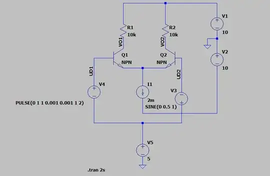
I have this circuit:
My goal is to gain a qualitative understanding of what VO1 and VO2 are going to look like for different signals V3 and V4 applied.
Because you can not calculate with BJTs or electronic components in general, I would like to ask how I could start going about learning how the circuit works. Do you maybe know any ressources like books or web pages about this?
I only found advice along the lines of knowing what the symbols mean.

