Every piece of electronics whether it be a microprocessor or LCD screen always has a positive power supply and a ground pin.
Not really. To drive current into a conventional circuit, you need two circuit nodes for the current to flow through. That's all. How much voltage is between them, and how they are called, depends on the circuit.
The circuits you were playing with usually had a significant voltage between these two nodes, but that's not necessary. There are circuits that, compared to an Arduino or an LCD screen, have almost zero voltage across them, but a large current still flows. Say, a piece of wire, and you want the wire to heat up: lots of current will flow with very little voltage.
The positive power supply or VDD is clearly where you supply something like 5 volts. It would be like taking a 5 volt battery and connecting the positive end with a wire to the VDD pin.
But the ground pin is always connected to the "negative" power supply or the negative part of the battery. This would be like connecting the negative end of the same battery to the GND pin.
It is that way, not "like it". You're not setting up any equivalent ideas here: you're describing exactly how such circuits are connected.
They conveniently call it the "ground rail"
It's a name. It's entirely arbitrary, and how the name came to be is rooted in history. Battery circuits you're building are not grounded at all: they are isolated from Earth!
when clearly there's electricity flowing through it.
Let's distinguish two concepts here:
The ground node - this is a term from circuit analysis. It's an abstract concept: it's not physically realizable. In circuit analysis, a node is one single potential. Currents may flow through the node, but it doesn't change anything, since the node is the equivalent of a superconductor: no matter how much current flows through it, all elements connected to a given node see the same potential at that node.
The ground circuit - this is the real thing you can touch with your finger. The idea is that you want the ground circuit to approximate the behavior of a ground node. So, you connect all the elements to ground using low-impedance connections that act "almost like" ideal shorts, i.e. superconductors, or 0-Ohm resistors.
Why is not called the "negative rail"?
Sometimes it is. The name does not change what it is. Naming things is so that we can refer to them using a common term/word. It has no effect on what those things are or how they act.
Ground is supposed to be a reference point.
And it is. Both in circuit analysis - where nodes are abstract concepts, and act like ideal wires, and in real circuits - where you design them so that the voltage drops across the ground circuit are so low as to not unduly affect the operation of the circuit.
Why call it ground if you're literally connecting it through the circuit?
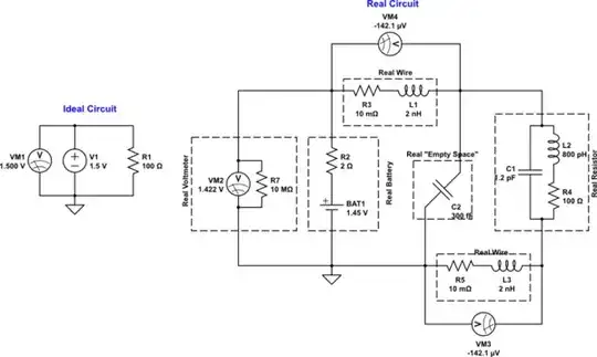
It's not "connected through the circuit". It is a circuit all of its own, since reality is not ideal, and real ground circuits are full of small-valued resistors, inductors, and such. There are multiple reference points that you could call ground, since they are all in the ground circuit - and you thus need to be careful how you measure things. In the circuit shown below, the biggest impact is due to the battery being non-ideal and having some equivalent series resistance. But even here, if you wanted to measure voltage across the load, you'd have several choices of where to attach a voltmeter, and with a 6.5 digit voltmeter, you'd easily see the differences between e.g. measuring the voltage directly across the battery and directly across the load resistor!

simulate this circuit – Schematic created using CircuitLab
There's no reference point.
There are multiple reference points along the ground circuit, indeed. See above.
Also conveniently, there's never a "negative power supply" pin.
Of course, there is! It's your choice not to call it that way.
Wouldn't it make more sense to have [...] an actual ground pin which is attached to a piece of concrete?
The non-idealities of an actual Earth connection are so bad that it's almost useless for the purpose you have in mind. A piece of wire is essentially a superconductor compared to a small electrode driven into average soil (neither very dry nor very wet).
Real concrete, extracted from the soil and placed on your bench, in a dry lab, is essentially an isolator. "Connecting" anything to it would imply having megaohm-gigaohm impedances in series with the connection. Given that your multimeter has 10 MOhm input impedance, the multimeter itself would skew the results so much as to be useless.
If you put that concrete slab back into the dirt outside, its conductivity would be rising slowly as it absorbed water from the soil and atmosphere. Eventually, its bulk resistance would be closer to that of a bowl of pudding than a bowl of dry cat food, but neither seems like a better alternative in a laboratory setting.
Wouldn't it make more sense to have 3 pins, one for the positive side of the battery, one for the negative side of the battery and an actual ground pin which is attached to a piece of concrete?
No, because:
The actual Earth connection going into the soil is only useful for dissipating static charges, lightning, and corrosion protection. It's not actually a reference point of any kind. If you actually connected several ground electrodes in a city, and wired voltmeters between them, you'd not be reading anywhere near zero volts!
Real "ground circuits" that we label "GND" in the schematic are meant to have relatively high conductance, and be "close enough" to being ideal that you can often treat them as equipotential, i.e. as if they were a single node in circuit analysis.
The connection between the external Earth and the circuit would still need to be done at a particular point in that circuit. You are choosing that point every time you attach a measurement instrument to the circuit, and it's not true that only one reference point is useful or even should be preferred. It all depends on what the circuit is doing.
Circuits work just fine without any Earth reference whatsoever. Like the mobile device you're most likely reading this answer on. There's really no actual mental connection between "ground node" in circuit analysis and "a 1/2" diameter, 8 ft long copper rod driven into the soil in my backyard".
But there's never a true ground pin that's never attached to a battery.
There is. It is whichever point you choose, because in reality a ground node is fiction. Even in most mundane of breadboard circuits, with good tools you can measure voltage drops across every piece of wire and conductive spring. So, you need to make a conscious choice as to what your reference point is, every time you make a measurement.
Also, I don't even know if the term "negative power supply" even makes sense.
It does, and it's widely used. Just google it.
Can it also be called the "anode"? Is it also the "negative part of the battery"?
Assuming you got no semiconductors in your circuit, that would be perhaps handy, but real circuits have dozens or even billions of various anodes in them, so there would be a problem with which anode you're talking about. Every P-N semiconductor junction has an anode and a cathode...
Nothing makes sense anymore. Sorry for my anger, I just can't make sense of this.
It only doesn't make sense because you think that "Ground" = "Dirt outside my window". It doesn't mean that at all.
The word "ground" as used in technical English of circuit analysis means, almost universally, the node you consider to have a zero potential.
Which node it is is entirely up to you, and real circuits don't have a single ground node: they have many nodes in a real ground circuit that has many non-ideal impedances strewn across it.
I guess you could just try to explain why is the GND pin not called the
"Negative power supply"?
Because you chose not to call it that way. It's your choice. Really. Nobody is forcing you, I don't know where this idea came from!