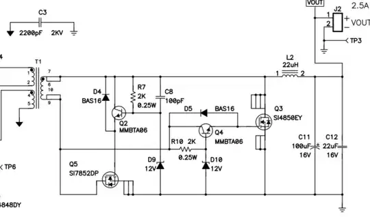
Looking at this section of a TI PoE schematic, you can see wires looping onto themselves by MOSFETs, like Q3 and Q5 in the figure below:
What is the purpose of these wire loops near the MOSFETs?
Looking at this section of a TI PoE schematic, you can see wires looping onto themselves by MOSFETs, like Q3 and Q5 in the figure below:
What is the purpose of these wire loops near the MOSFETs?
The mosfet package has many pins which are all tied to the same point. Take for example the SI4850, it has three pins for the source and four pins for drain. The designer decided to give each one of these pins a connection on the schematic.

Source: https://www.vishay.com/docs/71146/71146.pdf
Most schematic software CAD packages can assign multiple pins to one pad, so it isn't necessary to give each pad a pin assignment, but again it's up to the designer.
Here another slightly different way that multiple pins are shown on a schematic. (This really doesn't deserve an answer, but it's the only way I could paste the picture in).