I have no experience with current sensing ICs and I'm trying to build a current sensor with an INA138 IC that I've imported into LTspice. From the manufacturer's website, I'm expecting my output to correspond to:
$$V_o=I_sR_sR_L/5k\Omega$$
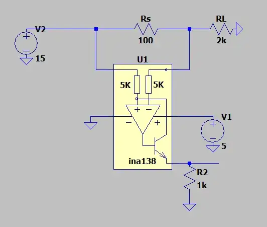
With an input current of 7.14mA I get \$V_o=143mV\$ instead of what I would calculate as \$V_o=284mV\$.
This is the datasheet where I got the configuration and \$V_o\$ derivation.
This is my circuit:
As far as I can tell my configuration and resistor values are all fine so I'm not sure why I'm having this issue with the measurements.
