0

I'm trying to design a high-side current sensor for limiting the current in a circuit I'm building however I'm very inexperienced with the operation of high-side current sensors.

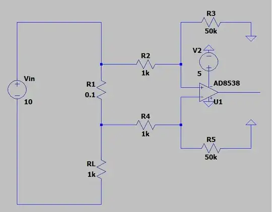
This is my circuit: enter image description here

I'm trying to use the current sensor with a differential amplifier configuration to get a voltage output from the AD8538 proportional to the input current:

$$V_o=I_{R1}R_1 \times \frac{R_5}{R_4} $$

However my output \$V_o\$ is a constant 2.5V. Was my thinking/circuit incorrect or am I just using the wrong IC?

p.chives
  • 105
  • 2
  • 9
  • That's not a differential amp - you have R5 connected incorrectly. It needs to be connected to the output of the opamp so that it provides negative feedback, not to ground. – brhans Mar 15 '22 at 02:50
  • 1
    You're also exceeding the max input voltage of your AD8538 by applying almost 10V to the inputs. It's only rated for 5V max. – brhans Mar 15 '22 at 02:55
  • 2
    TI have parts like the INA199 that solve this problem. Other manufacturers have similar offerings. – Kartman Mar 15 '22 at 04:54

2 Answers2

2

You need an op-amp that can handle the high-side common mode voltage from the sense resistor. Linear Tech (now part of Analog Devices), TI and others make devices with this ‘over the top’ capability.

Here’s an ADI appnote with a catalog of current sense techniques: https://www.analog.com/en/app-notes/an-105fa.html

Regardless, always check the common-mode input range of any op-amp you use. As it so happens, the LTC6100/LTC6101 can have inputs far above its own Vcc supply making it suitable for what you’re doing here.

If your goal is merely to limit the current, this can be done much more simply with just two transistors. Fancier ones can do fold-back, offering even better protection. Some ideas here: https://www.electronics-notes.com/articles/analogue_circuits/power-supply-electronics/current-limiter-circuit.php

hacktastical
  • 53,912
  • 2
  • 49
  • 152
0

For this application, a high-side current sense amp chip like this one or MAX4376 would be a nice choice.

Unlike a normal opamp, these allow an input common mode range above their power supply voltage, so they will work. The opamp in your schematic can't handle input voltages above its supply voltage, so it won't work.

In addition these chips include the precision resistors, and they have much better CMRR than what you can achieve with 1% resistors.

The schematic on the first page of the datasheet looks exactly like yours, but don't be fooled by that... they don't give details about the internal schematic, but the high input current gives away the trick: the input stage is most likely powered from the input pins themselves, which is why it can work above the supply voltage of the chip. This is okay in a current sense application, because you're measuring voltage on a very low resistance tied to a power supply, so a bit of input current drawn from that won't hurt accuracy. These chips would be terrible as general purpose opamps because of this, though. But they're really good as a high-side current sense amp.

To pick one, first check if you need current sensing in one direction or both. Some only do one direction, and will output 0V when there is no current... others will do both directions, but since they're single supply chips and can't output a negative voltage, zero current will be an output voltage like VCC/2. Others have a REF pin so you can give it a reference voltage, and it will output referenced to that.

Then check offset, bandwidth, noise... check the "in stock" box, burn a candle and sacrifice a chicken (maybe two these days) and sort by price.

bobflux
  • 77,207
  • 3
  • 91
  • 222