I'm not experienced but I don't mind burning stuff to get through, here I'm looking to find out why it's not working.
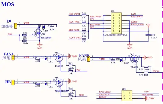
I've got a 5V fan being switched on/off by a mosfet on a board I didn't made. The 5V fan GND is plugged into FAN1 (-). I want to add a 12V fan and I wanted it to be switched at the same time as the 5V fan.
Therefore I put the 5V GND and the 12V GND tied together plugged into the FAN1 (-)
The 12V fan get his 12V supply from a buck converter. The 5V fan get his 5V supply from the board itself.
But the result is that the 12V fan is spinning up when the load is OFF (the 5V fan is still off as it should be). I stopped there the experiment.
Can I put 2 grounds of different voltage tied up together on a single mosfet switching on/off the load? According to my experiment, the answer seems no, why?
Is there a solution or would it be necessary to have one mosfet per different voltage?

