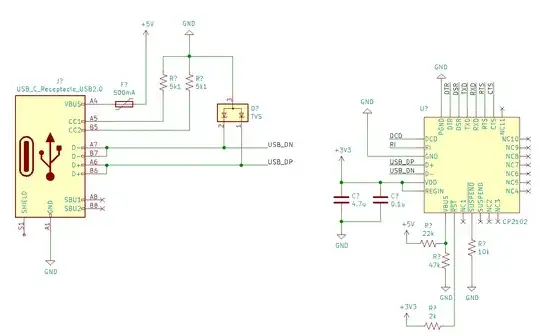
I want to know if I should also connect the shield pin (Pin S1) in my schematic to GND or should I leave it not connected?
Asked
Active
Viewed 69 times
I want to know if I should also connect the shield pin (Pin S1) in my schematic to GND or should I leave it not connected?