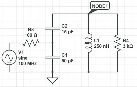
The oscillation happens at the frequency where the total phase shift of the amplifier and feedback circuit is exactly 360 degrees or its multiple- including zero degrees. The amp does not in this case invert the phase, but heavy capacitive load causes phase lag - tens of degrees. But the phase shift of the LC circuit cancels it and that happens near the resonant frequency of the LC circuit because the phase shift there depends steeply on the frequency. The resonance boosts voltage, so all what's needed for oscillation exist. It can be explored by simulating:


I guessed the output impedance of the emitter follower is 100 ohms and the total loading resistances of the LC circuit is 3 kOhm. The simulator didn't hit just the 0 degrees phase shift point, but quite near. We have a good reason to believe that there's some voltage boost at the 0-degrees total phase shift frequency.
BTW if a series of L and C is connected to a signal source which outputs near the resonant frequency signal, the voltages over the inductor and over the capacitor are higher than the output of the signal source assuming that there's not too much losses nor resistive loading. One can prove this easily with the common complex phasor calculus.
More exact simulation is possible by changing the emitter follower amp circuit in the place of my 100 Ohm resistor. The right transistor and the right DC biasing of it are important, because rf properties of transistors must be taken into the account in frequencies as low as 100MHz.
If one simulates in transient analysis mode the circuit with closed feedback loop he can see the oscillating frequency. It's as accurate as the part models in the simulation. We try it now:



It oscillates, but the waveform is not so clean sine. That's because the oscillation amplitude grows as high as possible until the amp starts to distort badly. Better sine needs some more clever amplitude stabilization than distortion.
The frequency is about 91 MHz. It's 3MHz less than predicted in the idealized phase shift estimation. It's caused by the capacitance of the transistor and probably by the not so perfect guess of the output impedance of the amp. In addition the distortion in the amp makes all on linearity based things (for ex. the output impedance -concept) more or less false.
The oscillation frequency could be approximately calculated. As said, it's near the resonant frequency of the LC circuit.
Hobbyists have one especially annoying problem which in practice radically reduces the usefulness of exact radio frequency LC circuit calculations: They do not have any practical means to measure sub-uH inductors nor make one with beforehand known inductance. In theory one could measure the the resonant frequency with a known capacitor, but that needs high cost measuring equipment. A multimeter is not enough.
One practical possibility is to make the coil stretchable-squeezable and find the transmitter signal with a radio receiver. The frequency tuning range of the transmitter can easily fall outside the frequency range of an easy to get radio receiver, but making the coil mechanically adjustable by stretching and squeezing helps. If you aim to 88-105MHz band, use at first a coil which has 4...6 turns as a helix with 1/3 inch diameter and 1/10 inch space between the turns. The wire must be non-insulated and so thick that the coil keeps its form without any support.
How that can work? How an oscillator can work if its inductance is off? Answer: Oscillators can work even if they are not designed by using optimal principles. Optimal designs were a must in old days when the amplifying components were much less capable than today, say 100 years ago when there was available only low gain triode tubes or transistors in 1950's. Today transistors have so much gain that one may get his oscillator running at 100 MHz even with no calculations, only by remembering coarsely how big inductors and capacitors one has seen in working circuits (plus 100%, minus 50% accurately). Have a 10x higher frequency, say 1GHz. There nothing works without proper on theory based design.
C9 should be disconnected as long as you are not sure does it oscillate. If it oscillates it should be well detectable with no antenna at close distance. No rf amp = one possible source of errors less.
Not asked: There's an RF amplifier stage after the oscillator. In theory it should be harmless(see NOTE1), it only prevents the antenna causing tuning problems like they tend to do if they are connected directly to the oscillator. But without careful structure design it's well possible that you have a 2 stage oscillator which behaves in an unexpected way. For proper operation no feedback from the antenna side is allowed to the resonant circuit. It's possible that you must have some metal casing for the oscillator to keep off the feedback from the output.
Do not assume that this would work if it's built on a breadboard. The circuit doesn't stand the capacitances of the breadboard. All wires in the rf circuit should be kept as short as possible, say a half of an inch is the maximum.
NOTE1: with it one can insert (through the right matching circuit) an antenna that can make his transmitter audible at distances so long that the police arrives. It does not at all help that simple transmitters generate easily strong harmonics =>> you have jammed or used to your broadcasts a bunch of frequencies which are sold to others.