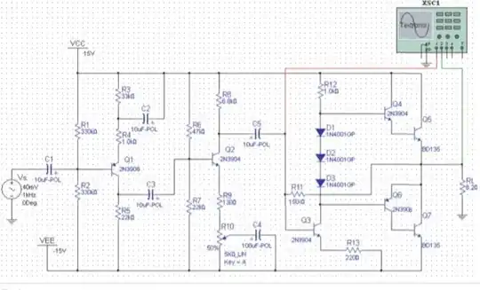
The following circuit has a +-15V supply. What will be the circuit modifications (only in the final stage the driver and the power amplifier) if I want to use a single voltage source with a ground reference 0V like +9V or +15V or in this case +30V?

The following circuit has a +-15V supply. What will be the circuit modifications (only in the final stage the driver and the power amplifier) if I want to use a single voltage source with a ground reference 0V like +9V or +15V or in this case +30V?
