1

I am designing a battery management system for lithium ion batteries. I am referring a schematic that is already available.

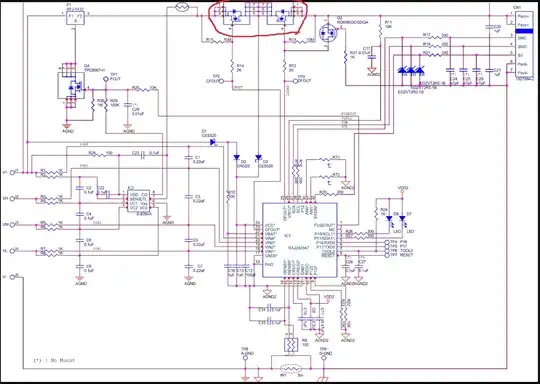
I do not understand the function of the two MOSFETs marked in the schematic.

enter image description here

JRE
  • 71,321
  • 10
  • 107
  • 188
BlackHawk
  • 214
  • 1
  • 9
  • 1
    Have you looked at the datasheet of the chip that is driving those MOSFET gates? If so, was there commentary in the datasheet that you need help interpreting? – nanofarad Dec 17 '21 at 04:31
  • I can understand one is for charging and the other for discharging. How do they work here? – BlackHawk Dec 17 '21 at 04:40
  • They either conduct or they don't. You need two back-to-back because of the body diodes (on mobile so no time to write full answer) – nanofarad Dec 17 '21 at 04:57
  • 1
    A BMS does not charge a battery. It is not a battery charger. As explained, the 2 Fets are here to disconnect the battery to protect it (under-discharge, over-charge, over-temperature, overcurrent etc). 2 Fets are needed because Mosfets have a parasitic body diode that will let the current flow from Source to Drain. A second Mosfet in the opposite direction is necessary to interrupt the current in both directions. – romain145 Dec 17 '21 at 10:11
  • The CFOUT and DFOUT pin descriptions in the datasheet should have all the info you need. –  Dec 17 '21 at 14:56
  • What is the purpose of a MOSFET switch when the fuse has blown off? – BlackHawk Dec 21 '21 at 07:32

1 Answers1

1

They together work as a bidirectional relay.

It's a well known circuit in literature.

The states of this solid state relay are: ON or OFF.

When the relay is in the ON state, current can flow in both the directions.

Enrico Migliore
  • 4,679
  • 1
  • 9
  • 12
  • What is the purpose of a MOSFET switch when the fuse has blown off? – BlackHawk Dec 21 '21 at 09:20
  • I can't answer. I would have measured the output and input currents and would have turned off the MOSFET's under overcurrent conditions instead of using a slow fuse. – Enrico Migliore Dec 21 '21 at 16:04