I have build a tone generator and a sound amplifier with the same battery source. The sound from the tone generator is not only playing in the tone generator speaker but also in the amplifier speaker.
Is there a way to stop the tone generator from playing sound in the amplifier speaker? An additional battery source is not an option.
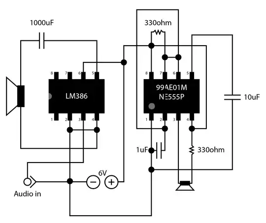
Update 1
I did some changes but I still get the sound from the tone generator in the amplifier speaker. Any other idea why this happens?
Update 2
I added some extra 10uf but I didn't have any 100uf as suggested in the comments. But I still have the main problem, is there is no audio in you can hear the beeping sound from the tone generator in the amplifier speaker:


