I think I have the basic design down correctly but feel like my
resistor values are wrong.
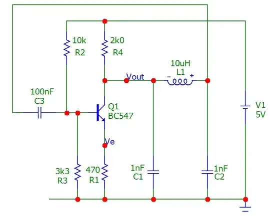
Your bias resistors are fine but, that isn't a Colpitts oscillator. There is no feedback to the emitter or base that sustains the oscillation. This is a common emitter Colpitts oscillator in case that is what you were designing: -

Picture from this Q and A. Note that the L and Cs are in the feedback path to the base and thus will sustain oscillation at the desired frequency. The above circuit is for approximately 2 MHz. Here are the three main types: -

The middle one is as per my earlier picture. This image from this Q and A. The left image is the common base Colpitts oscillator and the right image is the common collector Colpitts oscillator.
And, here is the theory of a common emitter Colpitts oscillator.
Adding a 20kΩ resistor right after the 5 Vdc gives me a way better
looking output. Still not sure if this is correct though.
It may be oscillating but it's not oscillating as a colpitts circuit. In effect, the 20 kΩ allows some feedback voltage back to the base but not in a controlled way and, the operating frequency will vary with supply.