Prelude
In the section titled Question 1 in this answer of mine, I qualitatively discuss the rule of \$\frac{\textbf{1}}{\textbf{10}}\$ths. That answer was in response to a question on this very same page of the very same book (page 439 of "Practical Electronics for Inventors".) We recently engaged a short discussion (found in the comments at the end of that answer) and I encouraged you to write a question where there would be a better chance to discuss your thoughts. But when recently commenting, I'd long since forgotten about the book that was the subject of that question.
Where I largely agree
In step #3, they correctly point out that the NPN base should be about \$600\:\text{mV}\$ above the emitter voltage. (For small signal devices, more likely closer to \$650\:\text{mV}\$ and possibly as much as \$700\:\text{mV}\$. But there are so many different kinds of BJTs that it's not an argument to worry over. Close enough.)
No argument here.
They then find the following equation (derivation from a more commonly found voltage divider equation):
$$\begin{align*}
V_{_\text{B}} &= V_{\!_\text{CC}}\cdot\frac{R_2}{R_1+R_2}
\\\\
V_{_\text{B}}\cdot\left(R_1+R_2\right) &= V_{\!_\text{CC}}\cdot R_2
\\\\
V_{_\text{B}}\cdot R_1 &= V_{\!_\text{CC}}\cdot R_2-V_{_\text{B}}\cdot R_2
\\\\
V_{_\text{B}}\cdot R_1 &= \left(V_{\!_\text{CC}}-V_{_\text{B}}\right)\cdot R_2
\\\\
\frac{R_2}{R_1} &= \frac{V_{_\text{B}}}{V_{\!_\text{CC}}-V_{_\text{B}}}
\end{align*}$$
Again, no argument with this relationship found in the book.
They then note that accounting for the voltage difference between the base and the emitter can be ignored as a practical matter (given their power supply rail voltage) and tell the reader to just simplify things by setting \$R_1=R_2\$. (The price paid is that the emitter voltage will be somewhat less than planned. That's not often a problem, though.)
This statement relies upon an assumption: that for this configuration the NPN BJT is to be biased at about halfway (but not exactly so) between the supply rails (one of them being a ground reference point.) So in these circumstances, the simplification is worth having when writing a book for people who are makers just getting on with the business of making something.
But aside from noting it, I don't find any problem so far.
Where some disambiguation may be required
It's in this next part,
The actual sizes of \$R_2\$ and \$R_1\$ should be such that their
parallel resistance is less than or equal to one-tenth the dc
(quiescent) input resistance at the base (this prevents the voltage
divider's output voltage from lowering under loading conditions):
$$\frac{R_1 R_2}{R_1+R_2}\le\frac1{10}R_\text{in(base),dc}$$
$$\frac{R}2\le \frac1{10}R_\text{in(base),dc}$$
Here, \$R_\text{in(base),dc}=h_{_\text{FE}} R_{_\text{E}}\$, or specifically, \$R_\text{in(base),dc}=100 \left(5\:\text{k}\right)=500\:\text{k}\$. Using
the approximation above, \$R_1\$ and \$R_2\$ are calculated to be \$100\:\text{k}\$ each.
that things snowball a bit and require some disambiguation efforts.
The first thing is that they've defined a new term \$R_\text{in(base),dc}\$ which is exclusively about the DC-only translation of the emitter resistor back to how the base "sees" it as a DC load. But it not the AC input impedance. The whole point in creating this term is to construct an idea of how the emitter resistor loads the base at DC.
I think you already know this, given how you set up your question so as to cleanly illustrate it.
They are saying that if you make both resistors about \$\frac{\textbf{1}}{\textbf{5}}\$th this value, then you are fine. And as already indicated in comments you've received here, so far as it goes it is just a matter of taste.
In my writing here about their page, I suggest a different rule -- that you want about \$\frac{\textbf{1}}{\textbf{10}}\$th the emitter/collector current to flow from supply to ground via the pair of resistors. The rule I suggested there is more general. It will apply to cases where the base voltage isn't placed near \$\frac{\textbf{1}}{\textbf{2}}\$ the supply rail, including cases where the base voltage may be placed elsewhere.
In their case, they are setting up a rule that only applies when the base voltage is set near \$\frac{\textbf{1}}{\textbf{2}}\$ the supply rail. You absolutely must keep that in mind. Their rule is far more specific.
In addition, you'd find their result to suggest about \$\frac{\textbf{1}}{\textbf{20}}\$th the emitter/collector current for the biasing pair. This is half what I was earlier suggesting, in this specific case. All that this means is that the emitter resistor will load down the biasing pair a little more noticeably. But it isn't a crime. It's just a choice. Either is an acceptable design approach.
Where you may have gone off the rails
I think this is the point where you mentally leave the tracks and where the authors of the book may have written better:
$$\frac{R_1 R_2}{R_1+R_2}\le\frac1{10}R_\text{in(base),dc}$$
$$\frac{R}2\le \frac1{10}R_\text{in(base),dc}$$
The first relation isn't intended to make a broad design statement about design over a broad range of circumstances. Instead, I believe that their point in supplying you with \$\frac{R_1 R_2}{R_1+R_2}\$ was to help you to see that when \$R=R_1=R_2\$ then it reduces to \$\frac{R}2\$. And from there, to their rule. Nothing more than that.
I don't believe that they intended you to believe that \$\frac{R_1 R_2}{R_1+R_2}\$ is the actual goal for general design. It's only that they were trying to explain how they arrived at \$\frac{R}2\$ when placing the biasing point near \$\frac{\textbf{1}}{\textbf{2}}\$ the supply rail's voltage. (It's like walking into their conclusion backwards, so to speak.)
Conversely, my writing had been intended as more general than theirs. And in the specific case they address, my writing suggests a biasing pair that is twice as stiff as their rule suggests.
For the specific case they address, the difference is only a matter of taste. It is only when you try to form a general rule from their writing (which they did not intend you to do, I assert), that things get messed up. I wrote, generally. They wrote, specifically. They justified their specific choice using a general divider law, which you then took to apply, generally. But I don't think they intended for you to do that.
Of course, this is where arguing with a book becomes problematic. They aren't here to defend their writing. I can defend mine. So it's not a fair fight. And while I think they could have written just a little more to help you avoid any confusion, I do not really much blame the writer of that page. It's more about your over-interpretation than their writing.
They were writing to a specific and very common use of an emitter follower design. When taken in isolation as a stage and when AC coupled via capacitors, it's not often that you may want to bias it other than where they suggested. (There are other times, such as when DC coupling is required, where their procedure will be mostly useless.) So it's a fine page, so far as it goes, except that they and I may make slightly different choices about the divider pair stiffness.
Final notes
If you over-interpret their use of \$\frac{R_1 R_2}{R_1+R_2}\$ as applying to the general case, then you could find all kinds of crazy answers.
For example, again assuming their quiescent emitter/collector current of \$1\:\text{mA}\$ and a supply rail of \$10\:\text{V}\$, if you wanted to bias the base at \$9\:\text{V}\$, then my approach would find \$R_1=10\:\text{k}\Omega\$ and \$R_2=90\:\text{k}\Omega\$.
Note: My method ignores the value of the emitter resistor and instead focuses on the emitter/collector current. In this case, that would imply a larger emitter resistor, say about \$9\:\text{k}\Omega\$ when ignoring the base-emitter voltage difference, in order to maintain \$1\:\text{mA}\$.
Your over-interpretation of their page in this same case (keeping \$R_\text{in(base),dc}=500\:\text{k}\Omega\$ for a moment) would calculate \$R_1=55.\overline{5}\:\text{k}\Omega\$ and \$R_2=500\:\text{k}\Omega\$. But to keep this an apples-to-apples fair comparison, the larger value for the emitter resistor should be applied and we'd have to use the \$9\:\text{k}\Omega\$ value. Then, \$R_\text{in(base),dc}=900\:\text{k}\Omega\$ and you'd calculate \$R_1=100\:\text{k}\Omega\$ and \$R_2=900\:\text{k}\Omega\$.
I know that you know placing \$R_\text{in(base),dc}=900\:\text{k}\Omega\$ in parallel with \$R_2=900\:\text{k}\Omega\$ would have a very significant impact on the biasing point!!
I believe you know all this.
So the only way to sort this all out is to realize that they were speaking to the specifics and that they made a technical writing mistake (in my view) by writing in such a way that allowed the possibility of over-interpreting a more-general-appearing formula (which they only meant to use as justification for their result) as applying to more general cases, which the writers of that page did not intend you to do.
Although there are other reasons to take "Practical Electronics for Inventors" with a grain of salt (and a torch, see: please burn the book #1 and please burn the book #2), this isn't one of them. It's just that they didn't write, generally. But then, the book isn't about writing generally. It's goal is for makers to go make stuff and to avoid having to go down rabbit holes to get there. One can always find fault and, given time, demonstrate still better writing. But on the whole I think they made a reasoned choice on this page.
And now you can see why I could not have addressed your comments elsewhere, using comments. You really did need to ask a question.
Down the rabbit hole
There isn't just a single rule a designer may use in setting up the DC biasing pair. And there are topologically quite different ways of doing this; some without using a biasing pair.
Aside from ensuring there is sufficient bias current for the BJT's base recombination current, a balance must be struck between these conflicting pair of goals:
- Manage the DC quiescent operating point so that it is relatively predictable despite BJT beta and saturation current variations and over some useful range of ambient operating temperatures.
- Mitigate input signal attenuation (knowledge of the input source impedance is needed.)
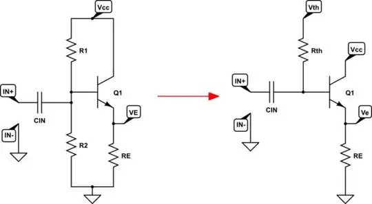
Let's simplify the schematic a little:

simulate this circuit – Schematic created using CircuitLab
These are the same thing for analytical purposes (where \$V_{_\text{TH}}=V_{_\text{CC}}\frac{R_2}{R_1+R_2}\$ and \$R_{_\text{TH}}=\frac{R_1 R_2}{R_1+R_2}\$.)
What can we say, now?
- If \$R_{_\text{TH}}\to 0\:\Omega\$ then \$beta\$ variations of the BJT will have no impact on the biasing. That solves one problem. But the input signal will also now be ignored (attenuated to the point absence.) So we know going towards that extreme isn't useful.
- If \$R_{_\text{TH}}\to \infty\:\Omega\$ then the biasing pair no longer adds any attenuation to the signal (only the emitter load plays a role now.) But, of course, the base current will cause an infinite voltage drop across it and we know that's also not useful to consider.
So we can conclude that \$R_{_\text{TH}}\$ is finite and larger than zero and that there may be a range of values that are acceptable. Your choice says to set \$R_{_\text{TH}}\$ to a fixed relationship with nothing more than the BJT's design \$\beta\$ (let's call this \$\beta_{_0}\$ so that we can freely allow \$\beta\$ as a variable) and whatever emitter resistor value was chosen.
What makes for a good choice? That's the question. I'll leave that, for now, and move on to a point I wanted to make in chat with you but where I cannot display math there.
The main point of the NPN emitter follower is to retain most of the signal while taking advantage of the BJT's \$\beta\$ to significantly boost its active output current sourcing compliance. (It's sinking compliance will be determined by the passive emitter resistor component.)
In both my suggestion as well as the book's, we find that we share the idea that \$V_{_\text{B}} = V_{\!_\text{CC}}\cdot\frac{R_2}{R_1+R_2}\$. No disagreement there. Obviously not, because this relationship is not subject to opinion. It's fact.
The only remaining question, which is subject to opinion, is whether to use my preference of \$\frac{V_{_{\text{E}_0}}+V_{_\text{BE}}}{R_2}=10\frac1{\beta_{_0}+1}\frac{V_{_{\text{E}_0}}}{R_{_{\text{E}}}}\$, which ensures \$R_2\$ carries a residual current that is 10 times the BJT base's recombination current.
(Note: here I'm using \$\beta_{_0}\$ and \$V_{_{\text{E}_0}}\$ as design input values.)
Or to use your thinking, as I gather it, of \$\frac{R_1 R_2}{R_1+R_2}=\frac{1}{10} \beta_{_0} R_{_\text{E}}\$.
The solutions to these two cases are:
$$\begin{array}{r|c:c}
\hline
K=\frac{\beta_{_0}R_{_\text{E}}}{10}& \text{my approach} & \text{your approach}\\
\hline
R_1&K\cdot\frac{V_{_\text{CC}}-V_{_{\text{E}_0}}-V_{_\text{BE}}}{V_{_{\text{E}_0}}} &
K\cdot\frac{V_{_\text{CC}}}{V_{_{\text{E}_0}}+V_{_\text{BE}}}\vphantom{\frac{\frac{\frac{A}{B}}{B}}{\frac{A}{\frac{A}{B}}}}\\
\hline
R_2 & K\cdot\frac{V_{_{\text{E}_0}}+V_{_\text{BE}}}{V_{_{\text{E}_0}}} & K\cdot\frac{V_{_\text{CC}}}{V_{_\text{CC}}-V_{_{\text{E}_0}}-V_{_\text{BE}}}\vphantom{\frac{\frac{\frac{A}{B}}{B}}{\frac{A}{\frac{A}{B}}}}\\
\hline
\end{array}$$
(Solution proof follows at end, below.)
Do you see, now, the interesting symmetry between your approach and mine? I mentioned in chat that there was an inherent inversion between the two. I also mentioned that the solution surface of your thoughts was very much at odds with the more viable solution surface I think is appropriate. In fact, your surface only nears the solution surface I see, along a specific line that is always halfway between the voltage rails and never quite touches. You can now certainly see what I saw before. And this is one or two of the three things that immediately told me your approach was wrong-minded.
I will leave it there. I just needed to set down the math and I can't do that in chat. We can continue the textual part of the discussion there, using the above as an illustration to help.
Python Solution Here:
var('ve_0 beta_0 r1 r2 re vcc vbe')
me = solve( [ Eq( (ve_0+vbe)/r2, 10/beta_0*ve_0/re ), Eq( vcc*r2/(r1+r2), ve_0+vbe ) ], [ r1, r2 ] )
temp = solve( [ Eq( r1*r2/(r1+r2), beta_0/10*re ), Eq( vcc*r2/(r1+r2), ve_0+vbe) ], [ r1, r2 ] )[0]
you = { r1:you[0], r2:you[1] }
me
{r1: -beta_0*re*(vbe - vcc + ve_0)/(10*ve_0),
r2: beta_0*re*(vbe + ve_0)/(10*ve_0)}
you
{r1: beta_0*re*vcc/(10*(vbe + ve_0)),
r2: -beta_0*re*vcc/(10*vbe - 10*vcc + 10*ve_0)}