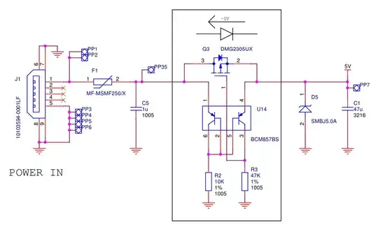
I looking at the Raspberry Pi schematic (Rev 3b) and found this interesting section:
The black box is described as a diode. My understanding is that this block should perform as a diode with near zero forward voltage, but I don't fully understand how it works and what to call it.
