Revised after some thoughts, "saturation clamping" makes more sense. The way how the PNP works in the circuitry (clamping) is effectively what Baker Clamp is for. Thus, the manufacture's drawing seems agreeable.
It would seem to me the moment the base of the NPN goes high, the
collector goes low, which in turn pulls the PNP base low, whereby it
goes into conduction and turns the NPN base off. Basically the moment
the transistor is turned on it shuts itself down immediately,
The collector goes low, but only as much as Vbe - Vce on PNP base-emitter. Thus the PNP does not turn on.
The purpose of PNP is to prevent the NPN conducting when the device is reverse biased (reverse-active mode); Ve > Vc & Vb > Vc. This is the case when two of the devices are back to back connected (antiparallel/inverseparallel) for AC applications.
PNP splits NPN base current when the NPN gets saturated (thus the Vce decreases).
Baker clamp:
The Baker clamp limits the voltage difference between emitter and
collector by diverting base current through the collector. This
introduces a nonlinear negative feedback into a common-emitter stage
(BJT switch), with the purpose to avoid saturation by decreasing the
gain near the saturation point. While the transistor is in active mode
and it is far away enough from the saturation point, the negative
feedback is turned off and the gain is maximal; when the transistor
approaches the saturation point, the negative feedback gradually turns
on, and the gain quickly drops. To decrease the gain, the transistor
acts as a shunt regulator with regard to its own base–emitter
junction: it diverts a part of the base current to ground by
connecting a voltage-stable element in parallel to the base–emitter
junction.
Edited multiple times,
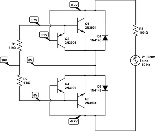
Example of two devices back to back, conceptual, ignore the components value:
[Q1, Q2, D1] = device #1, [Q3, Q4, D3] = device #2,
10V = drive signal,V1 = line, R3 = load
Device #1: Q1 is on, Q2 does not turn on, since Vbe = 0.5V
Device #2: Q3 does not turn on, since Q4 turns on and clamps Q3 Vbc = lower than reverse-active threshold.

simulate this circuit – Schematic created using CircuitLab