I'm currently working on an Arduino (Mega2560 based) from Industrial Shields. Model is 21+.
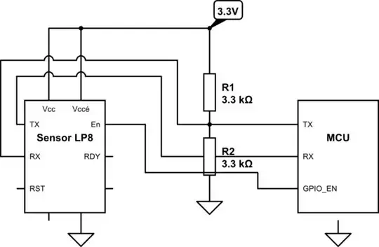
I use the Serial1 output (TTL 5V) to communicate with a sensor (LP8 CO2) who have CMOS 2,5V serial interface.
I've installed a divider bridge on the TX (Arduino) line to adjust the level received by the sensor. I checked the TX of the sensor, but all I see is a flat line. When I let the TX float, here is a picture of what I see:
I tried to pullup the signal to 3.3V with a 100k resistor but the signal just stay at 3.3V.
I would like to know what are the possible reasons of this behavior, what have I missed.
Here is the example schematic:

RST is internally pulled-up.
