I'm working on a class AB amplifier that is used to either source or sink current. The reason for using MOSFETs is space constaints and that high power BJTs are only available in large leaded packages.
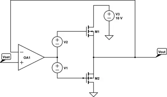
I tried to look around for some biasing circuits to reduce crossover distortion, but most designs use BJTs. The main problem I'm seeing with biasing a MOSFET class AB stage is the change in \$V_\mathrm{gs,th}\$ with temperature and within manufacturing tolerances like 2V to 4V. So a simplified design example like this does not appear to be effective given a range of threshold voltages:

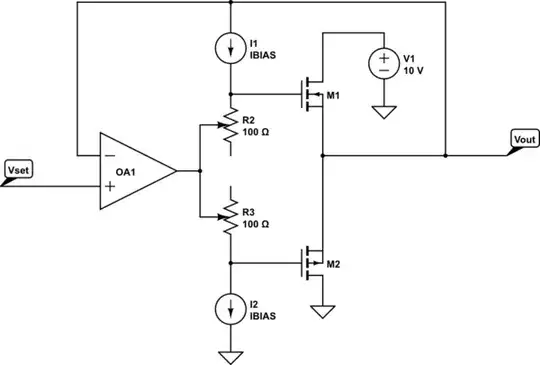
simulate this circuit – Schematic created using CircuitLab
How would you go about biasing a class AB MOSFET stage to reduce crossover distortion at an acceptable quiescent current when threshold voltage is not a well known quantity in practice? Is there any good reference circuit design or article that tackles this?

