I have this really simple buck converter circuit but I am getting really funny results.
I tried different input voltages (12-650 V), no matter what I put, it doesn't affect the output. The output voltage amplitude changes with the change in PWM voltage amplitude. Changing the duty cycle doesn't change the Vout amplitude either. I tried different MOSFETS as well which also included SiCs, IGBTs, etc.
Been stuck at this for a few days now, any help would be greatly appreciated. Thank you.
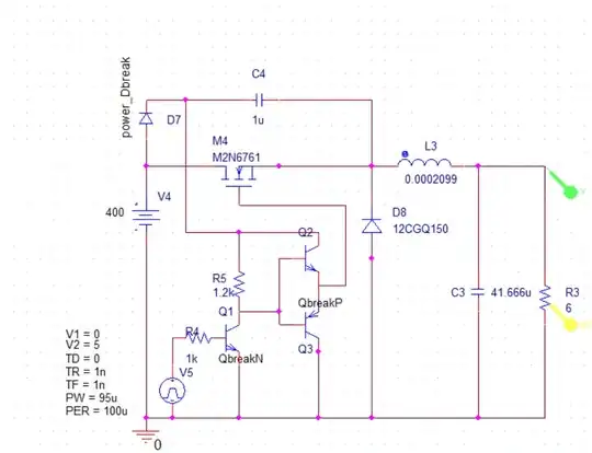
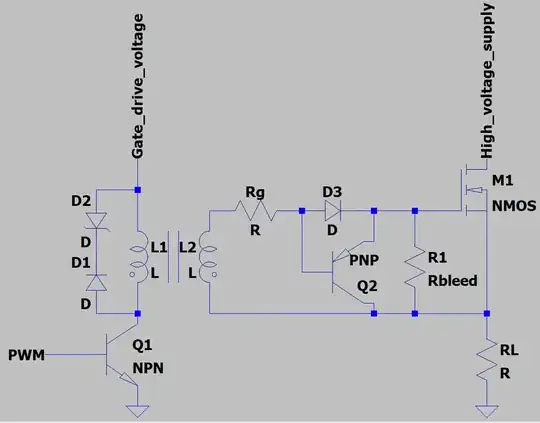
Some edits after all the helpful comments. I am using the Boostrap circuit as @hacktastical suggested. This is my circuit now.

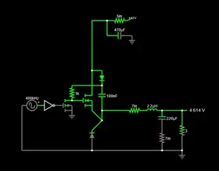
The only problem is I am getting 0.6V ripple, are there any tips on dropping it down to 0.1V?







