Well, let's make a mathematical closed solution. I know that this is maybe above the OP's knowledge, but I think it is important to show it in combination with the other answers given.
We know that in a DC-circuit the power is defined by:
$$\text{P}=\text{V}\cdot\text{I}\tag1$$
Where \$\text{V}\$ is the voltage across the component and \$\text{I}\$ is the current through the component.
The Shockley diode equation, gives the relation between the voltage across and the current through a diode:
$$\text{I}_\text{D}=\text{I}_\text{S}\left(\exp\left(\frac{\text{q}\text{V}_\text{D}}{\eta\text{k}\text{T}}\right)-1\right)\space\Longleftrightarrow\space\text{V}_\text{D}=\frac{\eta\text{k}\text{T}}{\text{q}}\cdot\ln\left(1+\frac{\text{I}_\text{D}}{\text{I}_\text{S}}\right)\tag2$$
Where \$\text{I}_\text{D}\$ is the diode current, \$\text{I}_\text{S}\$ is the reverse bias saturation current, \$\text{V}_\text{D}\$ is the voltage across the diode, \$\text{q}\$ is the electron charge, \$\text{k}\$ is the Boltzmann constant, \$\text{T}\$ is the temperature and \$\eta\$ is the ideality factor.
So, the power in a diode is given by:
\begin{equation}
\begin{split}
\text{P}_\text{D}&=\text{V}_\text{D}\cdot\text{I}_\text{D}\\
\\
&=\text{V}_\text{D}\text{I}_\text{S}\left(\exp\left(\frac{\text{q}\text{V}_\text{D}}{\eta\text{k}\text{T}}\right)-1\right)\\
\\
&=\frac{\text{I}_\text{D}\eta\text{k}\text{T}}{\text{q}}\cdot\ln\left(1+\frac{\text{I}_\text{D}}{\text{I}_\text{S}}\right)
\end{split}\tag3
\end{equation}
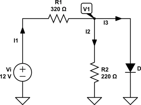
Let's do an example. We are trying to analyze the following circuit:

simulate this circuit – Schematic created using CircuitLab
When we use and apply KCL, we can write the following set of equations:
$$\text{I}_1=\text{I}_2+\text{I}_3\tag4$$
When we use and apply Ohm's law, we can write the following set of equations:
$$
\begin{cases}
\begin{alignat*}{1}
\text{I}_1&=\frac{\text{V}_\text{i}-\text{V}_1}{\text{R}_1}\\
\\
\text{I}_2&=\frac{\text{V}_1}{\text{R}_2}\\
\\
\text{I}_3&=\text{I}_\text{S}\left(\exp\left(\frac{\text{q}\text{V}_1}{\eta\text{k}\text{T}}\right)-1\right)
\end{alignat*}
\end{cases}\tag5
$$
Substitute \$(5)\$ into \$(4)\$, in order to get:
$$\frac{\text{V}_\text{i}-\text{V}_1}{\text{R}_1}=\frac{\text{V}_1}{\text{R}_2}+\text{I}_\text{S}\left(\exp\left(\frac{\text{q}\text{V}_1}{\eta\text{k}\text{T}}\right)-1\right)\tag6$$
For the LED, let's use parameters taken from a Luminus PT-121-B LED: \$\eta=8.37\$, and \$\text{I}_\text{S}=435.2\:\text{nA}\$. (Assume \$\displaystyle\text{V}_\text{T}:=\frac{\text{kT}}{\text{q}}=\frac{8094745087}{320435326800}\approx0.0252617\:\text{V}\$, of course.)
So, we need to solve:
$$\frac{12-\text{V}_1}{320}=\frac{\text{V}_1}{220}+435.2\cdot10^{-9}\cdot\left(\exp\left(\frac{1}{8.37}\cdot\frac{320435326800}{8094745087}\cdot\text{V}_1\right)-1\right)\tag7$$
Using the known values, we find:
$$\text{V}_1\approx2.27078\space\text{V}\tag8$$
So, for the power we get:
\begin{equation}
\begin{split}
\text{P}_\text{D}&\approx2.27078\cdot435.2\cdot10^{-9}\cdot\left(\exp\left(\frac{1}{8.37}\cdot\frac{320435326800}{8094745087}\cdot2.27078\right)-1\right)\\
\\
&\approx0.045602\space\text{W}
\end{split}\tag9
\end{equation}
I solved for all the knowns using Mathematica. The code is given below.
In[1]:=Clear["Global`*"];
q = ((1602176634/(10^9)))*10^(-19);
k = ((1380649/(10^6)))*10^(-23);
T = 20 + ((5463)/20);
Is = (4352/10)*10^(-9);
R1 = 320;
R2 = 220;
Vi = 12;
\[Eta] = 837/100;
FullSimplify[
Solve[{I1 == I2 + I3, I1 == (Vi - V1)/R1, I2 == V1/R2,
I3 == (Is*(Exp[(q*V1)/(\[Eta]*k*T)] - 1)),
I1 > 0 && I2 > 0 && I3 > 0 && V1 > 0}, {I1, I2, I3, V1}]]
Out[1]={{I1 -> 23437313/1054687500 + (
752811293091 ProductLog[(
1549482824704 E^(133516268982824704/5774404804959375))/
5774404804959375])/1139325606400000,
I2 -> 5859443/263671875 - (
68437390281 ProductLog[(
1549482824704 E^(133516268982824704/5774404804959375))/
5774404804959375])/71207850400000,
I3 -> -(17/39062500) + (
1847809537587 ProductLog[(
1549482824704 E^(133516268982824704/5774404804959375))/
5774404804959375])/1139325606400000,
V1 -> 257815492/52734375 - (
752811293091 ProductLog[(
1549482824704 E^(133516268982824704/5774404804959375))/
5774404804959375])/3560392520000}}
In[2]:=N[%1]
Out[2]={{I1 -> 0.0304038, I2 -> 0.0103217, I3 -> 0.0200821, V1 -> 2.27078}}
In[3]:=2.270777378007583(Is(Exp[(q*2.270777378007583)/([Eta]kT)] - 1))
Out[3]=0.045602