0

I am having trouble understanding how this circuit works. I've breadboarded it out and the LED flashes but I can't seem to wrap my head around how the NPN vs the PNP is creating the flash. Any help is greatly appreciated!

Schematic: Single LED Flasher Schematic

schematic

simulate this circuit – Schematic created using CircuitLab

Dave Tweed
  • 172,781
  • 17
  • 234
  • 402
Flynn600
  • 3
  • 1
  • 4
    what is the 4-legged resistor-in-a-box component? – brhans Jul 21 '21 at 23:18
  • 3
    I'd strongly encourage you to re-draw your schematic using the site's built-in schematic editor and use standard symbols for components, power at the top, ground at the bottom, etc. – brhans Jul 21 '21 at 23:21
  • 2
    I made a start, but you're going to have to complete it ... EDIT your question to begin editing the schematic. – brhans Jul 21 '21 at 23:35
  • It's some variant of the classical astable. I've always seen the 'crossed base' dual NPN version (can make 2 leds blink alternatively), first one I see with a complementair pair – Lorenzo Marcantonio Jul 22 '21 at 07:29
  • Take a look here: https://electronics.stackexchange.com/questions/338128/is-this-an-astable-multivibrator/338163#338163 and here https://electronics.stackexchange.com/questions/261288/understand-2-transistors-npn-pnp-flasher-circuit-working/261407#261407 – G36 Jul 22 '21 at 14:00

2 Answers2

3

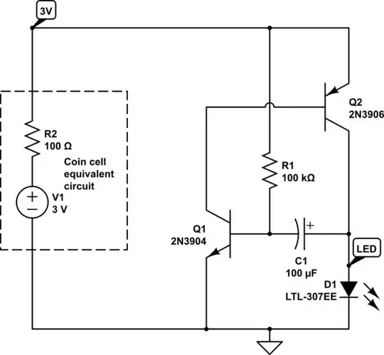
It's a little bit complicated, but let me try to explain. It does require understanding that the voltage source is current-limited in some way — I assume you're using a lithium coin cell or something similar to power the circuit, which I've modeled in your diagram as a voltage source in series with a significant resistance.

The fundamental concept is that the two transistors are wired in such a way that they mimic an SCR. Mutual feedback ensures that once one starts conducting, they both conduct until the current is interrupted by some means. The means in this case is that the feedback to Q1 is through C1, which blocks DC.

When power is first applied, R1 biases Q1 into conduction, which in turn provides base current to Q2, turning it on, too. This connects the battery to the LED and C1. Since C1 is initially discharged, it now starts to charge quickly, limited only by the source resistance of the battery. It is now the current through C1 that is keeping Q1 turned on, since the voltage drop across R2 has reduced the voltage at the upper end of R1.

Note that the left end of C1 is clamped to about 0.65 V by the B-E junction of Q1. When the voltage across C1 rises enough, the LED turns on, which slows the charging of C1. Eventually the current through C1 drops low enough that Q1 starts to cut off, which also cuts off Q2. All of this happens rather quickly, during the LED flash.

Once Q2 cuts off, C1 now has a significant charge on it, but the LED pulls its positive end toward 0V, which means that the negative end of C1 gets pulled to a negative voltage, insuring that Q1 (and Q2) cuts off fully.

After that, the only current flowing is through R1, which is now trying to charge C1 in the opposite direction, which takes quite a while because of the high resistance. But once the left end of C1 reaches about +0.65 V, Q1 starts to turn on again, starting the cycle over from the beginning.


The circuit would probably work a bit better if there was an additional resistor connected between the collector of Q1 and the base of Q2 (about 1000 Ω), just to limit the amount of battery current that gets diverted through that path.

Dave Tweed
  • 172,781
  • 17
  • 234
  • 402
1

Don't worry. Even experts can't "wrap their heads around this" non-standard upside down illogical schematic with a wire crossing under a resistor, power source ESR unspecified and other non-conformances.

But it does work with the right leaky cap and the right battery resistance.

So what is it? = 2 BJT ASTABLE MULTIVIBRATOR

Why only 1 cap and 1 resistor? = because it's very marginally designed to work with non-ideal e-caps that provide bias current. The twin cap, version is more reliable and has lower sensitivity to failure.

Why does it work? = The cap needs to provide DC loop gain for this positive feedback and at least 1uA leakage || equiv. Resistance.

The Voltage source needs the "right" resistance like a battery otherwise it will fail. The above shows the same circuit you have with leakage R in cap, ESR in battery (est.) and redrawn in a different layout.

Which do you prefer?

The Schmitt Trigger version is the most reliable but LED currents depends on choice of LED, Voltage and driver Rs from logic family such that it can pull down LED and retrigger input and ramp down to shutoff with adequate low voltage but not too much so that it affects a LED without a current limit R.

When you see very simple circuits that don't make sense, there could be a trick to it and this one is a good example. So it is very unreliable (NFG) without cap leakage and battery resistance necessary to work.

Tony Stewart EE75
  • 1
  • 3
  • 54
  • 185