In a +12V circuit, I am trying to use a proximity sensor, which works on +5V and its output is +4V, and goes 0V when triggered. Using a L7805, I get the +5V for the sensor supply. However, I try to use its output to trigger a transistor operating from the +12V reference voltage. I thought of using a 5V or 6V relay, but I would prefer a “pure” electronic method..... How can the sensor’s output be used to trigger a transistor operating from the +12V reference voltage?
Asked
Active
Viewed 1,557 times
1 Answers
2
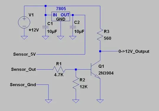
An NPN transistor can do a great job of translating the 0-4V output of the sensor to 0-12V swing. See the circuit below:

Note that when your sensor activates and goes low on the output the output of this circuit will pull to +12V through the R3 resistor.
Component values shown in the circuit are a nominal starting place for you to work with. You may have to adjust the resistors R1 & R2 some based upon what the sensor output swing is once it has this circuit connected. R3 may require adjustment in the case the load you are driving is low impedance.
Michael Karas
- 57,328
- 3
- 71
- 138