It has been quite a while since I've used a breadboard or looked at circuits (probably 20+ years since high school and college physics.)
I'd like to think I know how they work, but something isn't clicking for me.
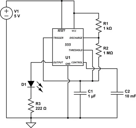
I'm working on Ben Eater's 8 bit computer, starting out with the clock. Specifically the astable 555 timer-based clock, the first module.

simulate this circuit – Schematic created using CircuitLab
I've connected the breadboard with a 5V connection and have a 'canary' LED at the bottom of the breadboard with a wire connection to ground and a 220 ohm resistor to 5V that lights up, just to make sure there isn't an issue with the power.
The issue is that the LED doesn't oscillate. It just stays on.
I think that means potentially that there's an issue with the capacitor, but I've tried multiple capacitors of the same size, and tried one that was larger just to check.
Based on the calculator at allaboutcircuits.com, I should have a cycle time of 0.7s for the 1uF capacitor and 7s for the 10uF capacitor. But again, just getting a constant on.
I wondered if it was cycling so fast I couldn't see it, but according to the calculations that shouldn't be the case. I've also tried a couple of other resistors just to check and got the same thing.
What I've tried:
- Different capacitors of the same size
- A capacitor of the same size
- Different 555 chips (including purchasing some additional chips)
- Different LEDs
- Different parts of the breadboard (in case part of it was bad)
- Different resistors in R1 and R2
- Making sure positive and negative were correctly attached to the breadboard
- Making sure the capacitor '-' is plugged into the negative on the breadboard (blew a capacitor before I figured that one out)
There's a similar question asked and answered on this board ('Astable 555 circuit not oscillating'). I spent the last couple days, a total of 2-3 hours, working through the posted answers on that question and it doesn't appear that any of those answers solve my issue, though I could certainly be incorrect as I'm new at this.
I've compared my circuit to other astable 555 circuits and everything looks fine, just not sure what I'm doing wrong.





