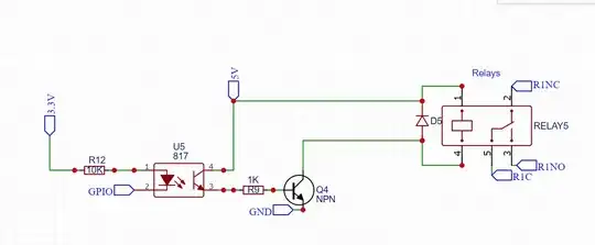
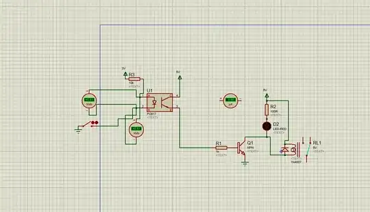
I have ESP-12F relay board, as per the following circuit diagram, however the 5V relays are triggering the moment power supply is provided to the board. I expect the optocoupler to trigger only when the GPIO pin connected to MCU is pulled down so I'm not sure why this is happening. I have also added a screen shot of Proteus simulation, validating the same. I am confused here.
Asked
Active
Viewed 1,290 times
0
-
If AE is high and RC1-4 are low, the opto LEDs will switch on, thus switching the relay coils on. What is AE? Is this high at power up? Are RC1-4 low at power up? – tim Jun 19 '21 at 15:02
-
Tip: Draw a schematic diagram that actually shows the schema of the circuit. I can't think of any good reason not to draw the relay driver transistors beside and connected to the opto-isolators. Similarly with the voltage regulators. Even in a simple circuit like this trying to find where each of the broken networks goes to wastes a lot of time and can only get worse on more complex circuits. If you're interested, here are some good Rules-and-guidelines. – Transistor Jun 19 '21 at 16:51
-
i am sure your rules and guidelines for schematics would be helpful. any chance you found the issue in this circuit that i have shared @Transistor – Suresh Kumar Jun 19 '21 at 16:54
-
No, we're awaiting your response to the first comment. – Transistor Jun 19 '21 at 17:09
-
Can you capture it in your oscilloscope? Can to trace it back to where the glitch stems from? – winny Jun 19 '21 at 17:13
1 Answers
1
Your GPIO might be a logic 0 at power up.
Instead, connect pin #2 of the onto to GND, and drive pin 1 from the MCU (via the 10 k); invert the logic drive in your software.
jp314
- 18,902
- 18
- 46

