0

My transistor model is BCx19, and I'm trying to get a 10 times gain.

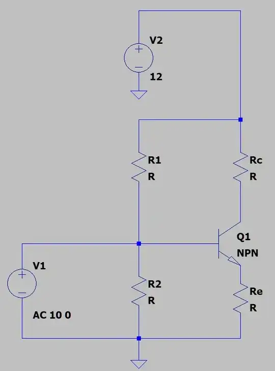
my base circuit

I am honestly kind of lost. COuldn't get a lot of info from my teacher, I was just more confused when I asked him.

guib
  • 23
  • 2
  • 2
    You need numbers in front of the Rs. Show us what you've tried and what gain you're getting. (You'll need to show where you're measuring the output.) Why have you no decoupling capacitor on the input? – Transistor May 06 '21 at 18:41
  • Not enough information for an answer. Two things: a) AC couple the signal source into the base; b) put in some real resistor values. Hint: All of the current through Rc goes through Re. So, if you want 10 times the voltage across Rc, then ... – AnalogKid May 06 '21 at 18:42
  • 2
    guib, I think we get that you are confused. All of us start there, too. Can you tell us anything that you feel is NOT confusing? Do you have any "starting point" that you feel you could use to begin a design like this? Or are you a complete blank on this topic? Can you analyze combinations of resistors, for example? Do you know how to Thevenize a resistor divider? Or is this question more about how to use LTspice? – jonk May 06 '21 at 18:46
  • guib, Also, I've written about these things a few times here. This is one of them. You might try reading through that to see if it stimulates any thoughts. Also, let's start with a very simple question. What collector currents are appropriate for the BCx19 BJT? Can you at least tell us that much? – jonk May 06 '21 at 18:51
  • 1
    guib, this is the issue we face here: many students try to get us to do their homework or exam questions for them. We won't do that. So, you need to show us that you have tried to solve this problem yourself. Show all of your work. You said "nothing is working" so you must have tried something...tell us about it. Ask a specific question. – Elliot Alderson May 06 '21 at 19:10
  • @jonk I know that Ic can go as high as 500mA, according to the datasheet. Yes, I can use LTspice and I have studied circuits before, but basically I wasn't able to keep up with my classes for the last couple of week, due to personal reasons. So I lost track of things around the time my teacher showed us transistors. – guib May 06 '21 at 19:13
  • @ElliotAlderson do you know at least where I can look this up then? At least a youtube video of a lecture that should help me. – guib May 06 '21 at 19:14
  • Search for "common-emitter amplifier". – Elliot Alderson May 06 '21 at 19:43
  • @guib I totally understand where you are at. The classes are too fast paced, too poorly staffed and taught, and not infrequently students take on too much classwork in their eagerness and need to secure a good job. It's just really hard. That said, I'd need to know a lot more about what you do feel you understand. Did you glance at the link I provided above? How soon in that did you get lost? Can you pinpoint the first thing that you didn't fully understand there? – jonk May 06 '21 at 22:21
  • @guib: Here's a guide to designing common emitter amplifiers. I found it useful a couple of months ago when I took a stab at designing a single transistor amplifier. – JRE May 07 '21 at 08:32

1 Answers1

2

Your voltage source, with DC value 0 V, is shorting out R2 and so biasing the transistor in the shut-off region rather than forward active.

Try adding a capacitor in series with the voltage source to AC couple the desired AC signal without providing a DC short across R2.

The Photon
  • 129,671
  • 3
  • 164
  • 309