I need some help understanding a little (I guess) thing here.
I was trying to understand a constant current source but something happened that I can't understand.
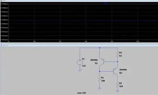
When I did a simulation in LTspice and I applied 16V or more, like 30V or even more, it works fine I can get around 10mA or very close (at 50V I have 11.2mA for example) but once my Vsource starts to decrease the voltage under 16V I got a bad stability, my (Vbe) starts to drop drastically.
Can someone explain why?
Check images below
*Circuit designed by owel.codes









