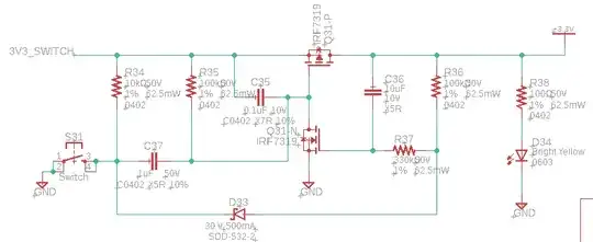
0

Circuit taken from ][1]

I'm a beginner trying to design a long-push to turn off and short push to turn on push button switch. I've managed to find this design but when put into use in a 3.3V system, it does not seem to work. Every time I turn the power off it will just spring back into the power on state after a few seconds. Can someone help with how I can solve this problem?

3V3_SWITCH is coming from the power supply and +3V3 is the power leaving this switching circuit

I understand that the 10uF cap and the 330k res form the fundamental RC delay circuit and the PMOS is the main switch while the NMOS is the latch to keep the system on. However, since I am not sure about how the rest work, I am unable to come up with a logical solution to this problem.

Note:

  • I found out that either C35 or C37 starts discharging after some time, could be because of the NMOS turning off
  • when an oscilloscope is plugged into the node between C36 and R37 with reference to ground, the switching circuit seems to work (doesn't spring back into power on), so I'm guessing it has to do with the Resistance of R37 or R36 being insufficient?
  • 1
    See this answer. The behavioral details are explained there and the 555s can be replaced with any other appropriate one-shot timers representing "short time" and "long time" and appropriately triggered. That provides all you need to know to make something work. But you are way better off if you have the toolsets required to program a SOT-23-6 MCU. And there is a separate question about why you want to emulate an MCU-based concept in analog circuitry. What's the point? Why not just use a normal SPST switch with on/off positions? – jonk Apr 23 '21 at 08:39
  • 1
    D33 is shown as a 30V zener - I can't how that could possibly be correct. It is more likely to be a 3V zener. The link shows this diode as a BAV99 - a normal silicon diode, so why the zener? – Kartman Apr 23 '21 at 10:02
  • D33 is a schottky diode with reverse voltage of 30V, not a 30V zener... – Jing Hao Ngiam Apr 27 '21 at 04:14

0 Answers0