26

Something like this

alt text

Falstad sim version of it

(I'm tired, I keep making mistakes, so please excuse me for the second time.)

Now these are not very safe PSU's, due to the lack of isolation. But in sealed units, they can be a cheap way of getting the supply voltage for a microcontroller without an SMPS or transformer.

They are not 100% efficient due to the zener and resistors. But, I have several questions.

  1. How does the capacitor step down the voltage, anyway? Does it waste power as heat?
  2. If the zener were gone and the output was let to float around 50V, would it approach 100% efficiency?
davidcary
  • 17,606
  • 11
  • 67
  • 117
Thomas O
  • 31,786
  • 58
  • 184
  • 322

7 Answers7

50

This circuit is one of a category of circuits called a "Transformerless AC to DC Powersupply" or a "CR dropper circuit". For other examples, see "Massmind: Transformerless AC to DC Powersupply" or "Massmind: Transformer-less capacitive bleed power conversion" or "ST AN1476: Low-cost power supply for home appliances".

Such a device has a power factor near 0, making it questionable whether it meets EU-mandated power factor laws, such as EN61000-3-2. Even worse, when such a device is plugged into a "square wave" or "modified sine wave" UPS, it has much higher power dissipation (worse efficiency) than when plugged into mains power -- if the person who builds this circuit does not choose safety resistors and zener big enough to handle this additional power, they may overheat and fail. These two drawbacks may be why some engineers consider the "CR dropper" technique "dodgy and dangerous".

How does the capacitor step down the voltage?

There are several ways of explaining this. One way (perhaps not the most intuitive):

One leg of the capacitor is attached (through a safety resistor) to the "hot" mains which oscillates at over 100 VAC. The other leg of the capacitor is connected to something which is always within a few volts of ground. If the input were DC, then the capacitor would completely block any current from flowing through it. But since the input is AC, the capacitor lets a small amount of current flow through it (proportional to its capacitance). Whenever we have a voltage across a component and current flowing through the component, we electronics people can't resist calculating the effective impedance using Ohm's law:

$$Z = \frac{V}{I}$$

(Normally we say R = V/I, but we like to use Z when talking about the impedance of capacitors and inductors. It's tradition, OK?)

If you replace that capacitor with a "equivalent resistor" with a real impedance R equal to the absolute impedance Z of that capacitor, "the same" (RMS AC) current would flow through that resistor as through your original capacitor, and the power supply would work about the same (see ST AN1476 for an example of such a "resistor dropper" power supply).

Does the capacitor waste power as heat?

An ideal capacitor never converts any power to heat -- all of the electrical energy that flows into an ideal capacitor eventually flows out of the capacitor as electrical energy.

A real capacitor has small amounts of parasitic series resistance (ESR) and parasitic parallel resistance, so a small amount of the input power is converted to heat. But any real capacitor dissipates far less power (far more efficient) than a "equivalent resistor" would dissipate. A real capacitor dissipates much less power than the safety resistors or a real diode bridge.

If the zener were gone and the output was let to float around 50V ...

If you can tweak the resistance of your load, or swap out the dropping cap for one with a different capacitance of your choice, you can force the output to float at close to whatever voltage you choose. But you will inevitably have some ripple.

If the zener were gone and the output was let to float ... would it approach 100% efficiency?

Good eye -- the zener is the part that is part that wastes the most energy in this circuit. A linear regulator here would significantly improve the efficiency of this circuit.

If you assume ideal capacitors (which is a good assumption) and ideal diodes (not such a good assumption), no power is lost in those components. In normal operation, relatively little power is lost in the safety protection resistors. Since there's no where else for the power to go, such an idealized circuit would give you 100% efficiency. But it would also have some ripple. You may be able to follow this no-zener circuit with a linear voltage regulator to eliminate that ripple and still get a net efficiency over 75%.

The "law" that "a voltage regulator always has an efficiency of \$V_{out}/V_{in}\$" only applies to linear DC to DC regulators. That law doesn't apply to this circuit, because this circuit has AC input, and so this circuit can have much better efficiency than that "law" predicts.

EDIT: Dave Tweed points out that simply replacing the zener with a linear regulator actually makes this overall circuit less efficient.

I find it counter-intuitive that deliberately wasting some power makes the system perform more efficiently. (Another circuit where adding a little resistance makes it perform better: Ripple current in a linear power supply transformer ).

I wonder if there is some other way to improve the efficiency of this circuit, that is less complex than a 2-transistor switching regulator?

I wonder if further modifying the circuit by adding another capacitor across the AC legs of the bridge rectifier might result in something more efficient than the original zener circuit? (In other words, a capacitive divider circuit like this Falstad simulation ?)

davidcary
  • 17,606
  • 11
  • 67
  • 117
  • Do the power-factor rules restrict the absolute amount of power one can absorb which doesn't fit the profile, or do they restrict the relative amount? For example, would a device that consumed 10uA at a power cycle of zero be compliant or non-compliant? – supercat Oct 14 '11 at 16:41
  • @supercat according to the wikipedia article on the standard quoted in this answer, "the following equipment are excluded: Equipment with rated power less than 75W, except class C equipment." I'm not sure what "class C equipment" is, exactly, but other than that, such a device would appear to be compliant. – Jules Apr 25 '16 at 16:03
  • 7
    This is a fairly good answer overall, but the part regarding replacing the zener with a linear regulator is misguided at best. The zener functions as a shunt regulator, and this is important to the operation of the circuit overall, because it keeps the current flowing in the series dropping capacitor constant despite any variations in the load current. A linear regulator is a pass regulator that does not have this property -- the source current is the same as the load current, which means that the regulator's input voltage would vary widely as the load current changes. – Dave Tweed Jun 03 '16 at 14:16
  • 2
    Also, the linear regulator would NOT be more efficent than the zener. At the full load allowed by the capacitor, both would be equally efficient, with neither regulator dissipating much power. At lower loads, the zener would simply dissipate whatever power the load isn't consuming. However, the linear regulator would be dissipating increased power because its input voltage will rise, and this excess voltage will have to be dissipated as heat in the regulator. – Dave Tweed Jun 03 '16 at 14:28
  • As an example, suppose the capacitor is selected to provide 30 mA @ 3.3V (100 mW total). If the load goes to half power, the zener will be dissipating 50 mW (50% efficiency), but a linear regulator would be dissipating 15 mA * 60 V = 900 mW, which is an overall efficiency of only 5%. – Dave Tweed Jun 03 '16 at 14:30
  • 1
    @DaveTweed: Good points. As you point out, at half load a linear regulator would be less efficient than the zener regulator, so this answer needs some changes. – davidcary Jun 03 '16 at 23:30
  • @DaveTweed: Better now? – davidcary Jun 29 '16 at 16:51
  • That's good, but it would be even better if you followed up on your speculations at the end and found answers for them. – Dave Tweed Jun 29 '16 at 17:08
13

This power supply only works as designed (provides an arguably constant voltage) by consuming a constant power from AC mains. It is an AC current source, as opposed to a voltage source.

Therefore you need a diode bridge, an energy accumulator (capacitor) and a voltage regulator to transform it into DC.

However, since a constant energy is drawn from AC mains, any energy not consumed by the load has to be dissipated. That is why a Zener diode is used; any excess energy is dissipated in the form of heat in the Zener diode. If it were a linear regulator, input voltage would climb above its maximum Vin to the point where it burns up. And because the amount of power drawn from AC mains depends on AC voltage and frequency (because of the reactance), the Zener diode also helps maintain a constant voltage in the variance of AC mains voltage and/or frequency.

Efficiency:

The power factor is not the efficiency of the power supply and neither is it Vout/Vin. Efficiency is Pout/Pin = (Vout*Iout)(Vin*Iin). In a linear power supply, Iout could be considered to be the same as Iin (if you discard Iq) and therefore efficiency can be simplified as Vout/Vin. In a capacitive power supply however, Pin is constant, so its efficiency will totally depend on how much of the available power the load actually draws.

Power factor (PF):

I've used capacitive power supplies in literally thousands of units, but with different values (470 nF, 220 VAC). Our power supply consumes about 0.9 watt, but about 7.2 VA (Volt-Ampere). It has a very bad power factor, but in a very good way. Since it behaves as a capacitor, it helps correct (bring closer to 1) the bad PF of motors, which behave as inductors and are the main source of bad mains PF. In any case, it is such a low current that it doesn't make much of a difference anyway.

Regarding the components:

47 ohm resistor:

Its purpose is to limit the current through the capacitor and Zener diode when the circuit is first plugged in, because AC mains can be at any angle (voltage) and the capacitor has no charge so it acts as a short circuit.

2.2 Mohm resistor:

Its purpose is to discharge the 33 nF capacitor, because the capacitor voltage can be at any value when you disconnect the mains. otherwise, it would have no path to discharge but someone's fingers (it has happened to me several times).

33 nF capacitor:

As some have correctly stated, they replace a voltage divider resistor by exploiting the fact of their reactance at 50 or 60 Hz mains. You don't get the heat waste of an equivalent resistor, but instead change the angle of the current versus voltage.

Rectifying Diodes (Bridge):

Should be self-explanatory, but they are not necessary; one diode will suffice (in a different least efficient but safer configuration). The thing is for the 33 nF capacitor reactance to work, you need current flowing in one direction and then the exact same current flowing in the opposite direction.

How many diodes are used and in which configuration depends on a lot of things. When using one diode and correctly connecting neutral and phase wires, you circuit GND will be AC neutral, making the output a lot safer, but it has the disadvantage that only on positive half-sinewaves will current be delivered to the 47 µF capacitor.

Using the diode bridge means that half of the time the negative output is neutral, the other half it is mains phase! Of course, this all depends on where in the world you are (literally). Countries or regions that are very dry tend to use phase to phase connections without neutral because of the low conductivity of their earth ground. You can also get two voltage outputs using only two rectifying diodes, zener diodes and 47 µF capacitors.

Zener Diode:

Its purpose is to maintain a (somewhat) constant voltage at the output of the power supply. Any excess current not consumed by the load will flow through it to ground, and thus be transformed to heat.

47 µF capacitor:

It filters out the sinusoidal current delivered by the 33 nF capacitor.

For higher efficiency you need to decrease the 47 ohm resistor to the maximum current the zener will allow when plugged in right at the AC peak and tune the 33 nF capacitor the closest to the exact load current you need.

Peter Mortensen
  • 1,679
  • 3
  • 17
  • 23
Michael Kusch
  • 131
  • 1
  • 2
7

Don't do it; these circuits are really quite dangerous.

They have pretty bad efficiency, but it doesn't really matter as a circuit like this can only operate with a steady current that's very low. You lose power in all the resistors, the diodes and some in the capacitors due to ESR. The ESR of a ceramic cap can be quite high at 50 Hz.

You can't open circuit these circuits, at least not without a bulky Zener diode, remove the load resistor and look at the current through the Zener diode. You basically have to operate them at a constant load current, something in the range of 10-15 mA usually to get reasonable regulation. As your current goes up your ripple will increase a lot and the voltage output will begin to sag heavily.

As to your questions:

How does the capacitor step down the voltage, anyway? Does it waste power as heat?

Basically, you've built a low-pass filter set such that with a load resistance in the operational range you're after its attenuation at 50 Hz is whatever was needed. As the load resistance drops (current increases) this attenuation increases to the point where your regulated voltage drops.

The circuit will make a lot more sense if you look at in the frequency domain instead of time.

If the zener were gone and the output was let to float around 50V, would it approach 100% efficiency?

No, you lose power in all the diodes and all the resistors. If you remove the Zener diode you lose basically all regulation; the voltage and level of ripple would vary heavily with load resistance.

Peter Mortensen
  • 1,679
  • 3
  • 17
  • 23
Mark
  • 11,677
  • 1
  • 32
  • 38
6

The zener is what gives you the 3.3V output. The capacitor doesn't 'step down' the voltage, it just soaks up a charge whenever the rectified AC happens to exceed the zener voltage, and feeds the load during the times when the rectified AC is less than that. Since your load is only 10K and the cap is 47uF, the 0.47 second RC constant means that the capacitor doesn't discharge much while the zener is off, meaning the load voltage doesn't sag significantly while operating on capacitor power.

The major power waster would be the series dropping resistor, as it takes all of the load (and zener) current and drops practically all of the line voltage.

If you left off the zener and tried to use this as an unregulated supply, the efficiency depends on the load. More current means more dissipation in that series resistor, means less efficiency. You could get near 100% efficiency only if you were only drawing incredibly minute amounts of current, in which case the voltage would also ride up to about 1.4 times the line RMS voltage.

JustJeff
  • 19,233
  • 3
  • 51
  • 77
  • In my simulations, I found the resistor only dissipated a few milliwatts when providing several hundred milliwatts, which is >95% efficiency. The resistor is only there to comply with certain safety rules. – Thomas O Oct 24 '10 at 21:56
  • 1
    The 2.2M resistor will have small dissipation. The 47 ohm series resistor will be dissipating P=VI[RMS]=(IR)I=.2^247~=2W to deliver .23.3=.66W. Not super efficient. – Kevin Vermeer Oct 24 '10 at 22:07
  • Sorry, my idiocy drew the wrong schematic. – Thomas O Oct 24 '10 at 22:15
4

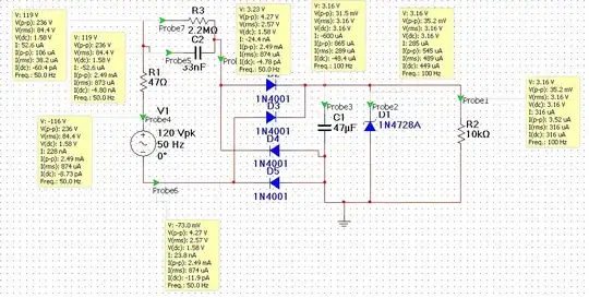
Here is the simulation I am looking at. Don't pay too much attention to the instantaneous readings on the AC side as they are of course fluctuating.

If I adjust the 10k load to a 1k load I am only able to get 782mV out.

alt text

Kellenjb
  • 17,609
  • 5
  • 53
  • 87
  • isn't 1N4001 spec'd at just 50V peak reverse voltage? i think you'd probably want the the 400V prv part. you know, in case someone left off the zener, the C1 cap got up to your 120V peak, in which case the off-state diodes get to look at twice that much voltage. – JustJeff Oct 25 '10 at 02:09
  • @JustJeff, the 1N4001 is what he used in his original schematic so I kept it for this simulation. – Kellenjb Oct 25 '10 at 02:11
  • 2
    yeah, i only mentioned it in case someone wanted to try to build what they saw. – JustJeff Oct 25 '10 at 02:15
  • Good call on the mention. – Kellenjb Oct 25 '10 at 02:16
  • 1
    Nothing wrong with using 1N4001s in this circuit- they're only going to see 4V PIV, and even if the load and the zener and the 47uF cap were ALL left off, the diodes would (at worst) just avalanche and dissipate 50mW or so. – Spehro Pefhany Jun 06 '14 at 19:27
3

Well, it is quite simple actually:

$$X_c= \frac{1}{2\pi f c}$$

That is your capacitor impedance. It changes with 60 or 50 Hz.

Your maximum current will always be:

$$\frac{V_{in}-V_{diode\;drop}-V_{zener}}{X_c//2.2M + 47}$$

And by the way, if you put any load, below the maximum current on the right side of Zener diode, your \$V_{in}\$ current will stay exactly the same... The Zener diode takes care of that.

Rev
  • 10,077
  • 7
  • 41
  • 77
user44162
  • 31
  • 1
0

Here is the formula from TI to calculate the efficiency: https://e2e.ti.com/blogs_/b/powerhouse/archive/2019/03/17/how-to-make-a-simple-nonmagnetic-ac-dc-power-supply

This is a very nice software calculator: http://www.miscel.dk/MiscEl/miscelLeds.html

If the current is low ~= 1mA, "capacitive dropper" can be very efficient. I use the calculator above, choose R+C+D(AC) 110V/60Hz, LED drop:5V, R=330, C=0.033uF, efficiency~=80%.

mikewen
  • 21
  • 2