10

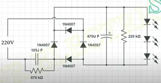
I found the following circuit in a random video (don't know what it's worth) and have two questions about it. I get that it's a full wave rectifier, and I think I have a decent idea on how it works. However:

  • What is the 220k resistor for?
  • Why put the 105JF capacitor in there? This looks to me like a high-pass filter, and I don't see the point at all of doing this.

full wave rectifier

JRE
  • 71,321
  • 10
  • 107
  • 188
aherve
  • 225
  • 1
  • 7
  • 3
    I don't see the point at all of doing this... I do. See the answers below but in addition to that you might want to watch some of BigClive's videos on Youtube, for example: https://www.youtube.com/watch?v=fQG3u4MzNjk – Bimpelrekkie Mar 26 '21 at 21:36
  • BTW, that 470 uF capacitor is excessive, I would use not more than 10 uF. Also realize that if one of the LEDs fails open circuit, a high voltage will develop across that 470 uF capacitor making it explode within a minute or so. It's a cheap and nasty circuit so don't expect too much from it. – Bimpelrekkie Mar 26 '21 at 21:41
  • This circuit will be at peak rectified mains voltage of 350V DC, without any galvanic isolation, and with no fuse; which makes it a safety hazard. Everything would need to be fully enclosed and insulated. See also related https://electronics.stackexchange.com/a/127859/35022 – MarkU Mar 26 '21 at 23:12
  • @Bimpelrekkie: why would it explode? Just need the right one for ~$6 https://www.mouser.de/datasheet/2/88/381LQ-610416.pdf – Thomas Weller Mar 29 '21 at 11:55
  • @ThomasWeller So are you saying: use a 450 V capacitor just in case any of the LEDs fails open? That would work, the capacitor would not explode. However, this is a cheap design, you wouldn't use a 450 V cap. if that's not needed for normal use. If you want better safety then use a 50 V cap but add a zener diode across the LEDs to limit the voltage when a LED fails open. Or use a generally "better design" (a high voltage buck converter for example). – Bimpelrekkie Mar 29 '21 at 12:47

6 Answers6

25

That is a de facto circuit for cheap generic mains powered LED lamps.

The capacitor is an essential part, the circuit is called a "capacitive dropper" which is used to bring down the voltage at modest current level to power the LEDs.

The 220k resistor is necessary to keep the LEDs turned off, so that they do not glow faintly due to capacitive coupling in the mains wiring powering up the LEDs ever so slightly.

Justme
  • 147,557
  • 4
  • 113
  • 291
  • 3
    It also helps with "classic powered" motion sensors or dimmers, which power themselves by being in series with the load. Incandescents never minded this; but LEDs glow dimly, and that makes people complain. – Harper - Reinstate Monica Mar 28 '21 at 17:41
12
  1. Not sure why they put the 220K there. It's not essential to the operation- it will make the LEDs go completely dark a bit faster when power is removed. As others have mentioned, it will help prevent a faint glow from the LEDs caused by capacitive coupling to the wires (say there is a long run of wires to the on/off switch, a tiny bit of current will flow even if the switch is off- and modern LEDs are efficient, and the eye is very sensitive when the ambient lighting is low).

  2. The 105JF (1uF) capacitor is the dropping element to power the LEDs. It has an impedance of a few k\$\Omega\$ at 50Hz. It is crucial to the operation. The 470K is just to bleed off the charge when the power is removed so you won't get too much of a tingle from pulling out the male plug and touching the prongs. You could use a ~3K resistor instead, but it would get quite hot and waste power.

This is a pretty crappy circuit. At a minimum it should have a fusible series resistor or fuse + series resistor to protect the connections and to limit current if powered near the AC waveform peak.

Spehro Pefhany
  • 397,265
  • 22
  • 337
  • 893
  • 1
    Oooh now I get it, thanks ! I though the 470k was the dropping element (which would make little sense indeed) And yes the circuit is nowhere near something safe or professional, but it helps to understand it anyways. Thanks ! – aherve Mar 26 '21 at 21:30
  • 3
    Not sure why they put the 220K there My guess: to prevent the LEDs from glowing dimly when the 220 V AC is off. When the mains switch is off, there can sometimes be some capacitive coupling which can be enough to make the LEDs glow a little. That 220 kohm resistor will prevent that. – Bimpelrekkie Mar 26 '21 at 21:33
  • 1
    @Bimpelrekkie You might well be right. Even with more sophisticated drive circuits sometimes they flicker from that cause. – Spehro Pefhany Mar 26 '21 at 21:34
7

That's a cheap and nasty "capacitive-dropper" low-voltage PSU.

  • Note that the 470 kΩ resistor is too high a value to drive the LEDs. Instead the current is provided through the 105J capacitor which, presumably, has the right impedance at 50 Hz (220 V land) to power the LEDs. The resistor will discharge the capacitor when unplugged.
  • Since voltage and current are out of phase in capacitors the power dissipated in the capacitor is zero so it runs cool.
  • There is no real need for the 220 kΩ resistor as the LEDs will discharge the capacitor in any case. It may be there to limit the capacitor voltage in the event that the LEDs blow but it is unlikely to help much.
Transistor
  • 175,532
  • 13
  • 190
  • 404
5

I like the other ideas suggested, here, but just because it isn't stressed much in the answers, bleed resistors seem quite likely. The one in parallel with the LEDs makes sense to me aside from the turnoff and other reasons mentioned could be because resistors are generally more reliable than LEDs and also the most likely time someone will cut the power to actually mess with the circuit, potentially leaving 105J charged, is after an LED fails open (which in this case could be inevitable with the crappy nature of the driver), potentially leaving 470U charged to high voltage. The resistor can also be isolated and potted, whereas the LEDs can't shine light if they're not exposed. Importantly the most likely time someone will endanger themselves by messing with those caps is right after that happens.

Worse yet, the damage could have been mechanical. Someone mentioned this is a cheap driver for an LED bulb. Those bulbs are durable but far from indestructable. It would be foolish to assume a layman will think "There could be a capacitor in there. I should give the bulb time to discharge after I power it down and be careful not to touch contacts.". Instead, the device should simply be safe within a reasonable interval of time after power down.

K H
  • 4,123
  • 1
  • 11
  • 24
1

Well one of the answers above was mostly right. It is the most basic of a single phase ac to dc full wave rectifier. The cap is in there to smooth the ripple and the res is to discharge the cap when power is disconnected. And the above answer is spot on about never assuming someone would never put their little piggies in where they don't blong and 470uF is enough go knock the daylights outta 300 pound man if its anything rated above 18 volts so it would arc thru you.

Circuit fantasist
  • 16,664
  • 1
  • 19
  • 61
Cappy
  • 11
  • 1
  • You can refer to "other answers" but new answers go to the top, only superseded by the answer marked correct, so "above" or "below" are not useful. I assume the site does this to help new answers to old questions get checked by wandering vets. – K H Mar 28 '21 at 03:30
-1

Ingenious simplicity. I am sorry but I can not agree with such offensive classifications regarding this circuit - "crappy", "nasty", etc. If it really was, it would not exist perhaps more than a century. Instead, I would say this is another example of what Don Lancaster has called "elegant simplicity." Moreover, I would say "ingenious simplicity" because it is essentially just a capacitor in series to the load. That is why I propose, first at all, to explain its idea in simple words... and not in learned phrases worn out by repetition...

The problem is to reduce an (AC) voltage. For this purpose, we can connect an element in series to the power supply with the idea of ​​subtracting ("stealing") a part of the voltage.

The "stupid" solution is to connect a simple resistor or the more sophisticated transistor. Both will dissipate colossal power in this case especially if the load requires very low voltage. To show this, a few days ago, I suggested to my students to power an LED (2 V) from the mains (310 V peak value here) in this way - by a resistor in series. Then I reminded them to calculate the power dissipated by it... and they were very surprised by the result. Thus, they became convinced of the futility of losing a voltage of 318 V across the "ballast" element to obtain a voltage of only 2 V across the LED.

The clever idea is to connect an opposing voltage source in series. Its voltage will be subtracted from the supply voltage and only the residue will be applied across the load. What should be this source? It should be time-varying and rechargeable source. Thus it will alternatively absorb and return power to the circuit… and there will be no loss of power. The capacitor acts as such a source here...

Capacitor vs resistor. So, the capacitor's clever trick to decrease voltage is to absorb power by storing it while the resistor's "stupid" trick is to absorb power by wasting it. Another clever trick to reduce voltage is "by switching"... but this is another story...

The load. However, the load must pass current in both directions. Such a bilateral load is, for example, an incandescent lamp. In addition, it is slow-acting; so there is no need for a filtering capacitor. Since the LED is a one-way load, we connect a diode bridge before it… and since it is fast-acting, we connect a filtering capacitor in parallel to it.

Circuit fantasist
  • 16,664
  • 1
  • 19
  • 61
  • 1
    The 470k bleed resistor across the cap is also invaluable in ensuring the input leads are safe when power is removed - i have seen a lab technician (who omitted a bleed resistor) violently throw a cap dropper across the lab as the cap shocked him. One big concern with this design is the susceptibility to mains spikes and surges - the 105J will pass all transients through. This is probably why the filter capacitor is a 470uF, to try and absorb some of the spike. There are far better ways to achieve surge robustness however – Julian Gerber Mar 29 '21 at 10:30
  • Of course, this gives you no isolation from the mains, which is the reason everyone else says this is a bad circuit. It's cheap, that's about the only thing it has going for it. Horrible power factor (not that many low-voltage power supplies have good power factor), safety is nonexistent, and there's no circuit protection either. ...and what do you mean by "inert"? – Hearth Mar 29 '21 at 15:03
  • @Hearth and Julian, I have always been impressed by the simplicity of this solution - just a capacitor in series, which does not dissipate energy, does not take up space and does not weigh... as well as a resistor in series... eternal and immortal electrical arrangements… I don't think a lamp with an Edison holder or a PIR sensor switch are dangerous because they are closed. I mean "inert" in the sense the incandescent lamp averages the pulsating current flowing through it; so it does not need a filter capacitor in parallel. – Circuit fantasist Mar 29 '21 at 17:10
  • More precisely speaking, the incandescent lamp averages the pulsating portions of heat and light thus reducing the flicker of light. – Circuit fantasist Mar 29 '21 at 18:13
  • I'm pretty sure "inert" is very far from the correct word to use for that, honestly. – Hearth Mar 29 '21 at 22:21
  • @Hearth, What can be the word about such a property when the output quantity of a device (integrator) slowly changes? Maybe "slow-acting"? – Circuit fantasist Mar 30 '21 at 08:05
  • 1
    Slow-acting is definitely better. – Hearth Mar 30 '21 at 12:42
  • 1
    While I suppose this has been downvoted because it doesn't directly answer the question, I really like this explanation.

    Big Clive comes across capacitive dropper circuits all the time but I don't think I've seen an explanatory breakdown of them yet. Reading wikipedia doesn't clarify how the voltage is actually dropped. Your explanation makes sense, it all just clicks now.

    – Barney Desmond Apr 06 '21 at 07:58
  • @Barney Desmond, Thanks for the positive response. This happens extremely rarely here... although it is so necessary for each of us to motivate us to unravel circuit phenomena. By the way, I keep thinking about exactly how this capacitor trick works... – Circuit fantasist Apr 06 '21 at 08:50