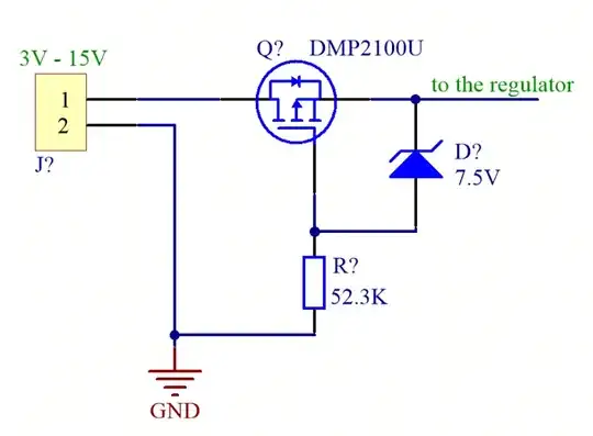
I am probably being stupid and should probably go to bed but how is current flowing in this circuit below?
From my understanding, a P-channel MOSFET allows current to flow when its gate terminal is at a lower potential than its source terminal. Of course a certain threshold must be met to fully "turn on" the channel but regardless. What I don't understand with this circuit is how the capacitor is able to charge. As can be seen from the graphs, the VGS starts at 0V. VGS = 0V means that the gate and source are at the same potential, thus from the earlier criterion, current should not flow. However, it does flow and charges the capacitor to the source voltage. What is going on here?


