My Background: I have a basic understanding of electronics from undergraduate physics courses and a few high-level digital electronics courses, but basically zero knowledge of anything analog/actually building circuits. The term "coupling capacitor" was new for me not too long ago, if that helps give some perspective.
I recently saw this video and I thought it was super cool. I want to create my own version of it and instead of using an MP3 player, I'd like to use a waveform generator (specifically the AD9833) so that I can better control the light/sound emitted from several LEDs (an array 16 RGB LEDS to be exact) with an Arduino Nano. I'm assuming I can't just connect the output of the waveform generator in parallel with an LED driver (see below schematic) like the guy does with the MP3 player and battery... but I'm not really sure what I'd use instead to accomplish this.

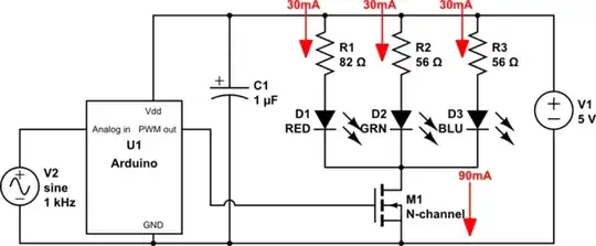
simulate this circuit – Schematic created using CircuitLab
I'm making my question a bit more specific. I was imagining doing something like in the below schematic.
Would a summing amplifier work for this purpose? From the TI schematic, the driver tries to maintain a set current rather than a set voltage (if I've understood it correctly). Would I be safe connecting the circuit up like so?

I reread the TI schematic and it seems like the LED Driver is open-drain (please correct me if I'm mistaken). Also, I found out that Op-Amps sort of separate the inputs from the outputs (very little current flows) if there's no connection between the terminals, so it would seem the LED driver would be problematic in the above schematic where it is. My next idea is to add the signal to a 5V supply that would be the main power for the LEDs. What do you guys think?

In response to @Tony Stewart Sunnyskyguy EE75's comment about specs: I'm hoping to use RGB LEDs similar to these. For simplicity, I'd like to design something for only the red component. It has an average forward voltage of 1.9 to a max of 2.5V. The signal I'd like to superimpose on the 5V supply would ideally be within human hearing range (20Hz-20kHz), but I can live with a smaller range if I have to. The amplitude would be limited by the waveform generator (AD9833) which on the spec sheet says 0.038V to .65V. I'm not really sure how to give a spec on noise (is it just an SNR?). I built a circuit similar to the one in the video using an lm386, a solar panel and an LED. I strobed the LED with a couple note frequencies (440Hz for an A, etc) and in a dark room it sounded pretty clear. I'm not sure I fully understand what I read here, but it seems like op-amp noise frequencies only appear at high frequencies (MHz range), where a person's ear won't really be able to hear it. My target SNR would be something around 30dB, I'm not overly concerned with a little distortion as the goal is to create an instrument.


