1

I am desining a colpitts oscillator to oscillate at around 16Khz. I tried to simulate the circuit in LT spice. enter image description here The tank circuit looks right to me but I can't get the circuit to oscillate.Also, the circuit satisfies the berkhausen criterion with $$gain*attenuation = 3.1 (approx)$$.I even tried getting it close to 1 by adjusting the attenutaion but still, it doesn't work. I think it's something to do with the other capacitors like C1 and C5 or maybe L1. My book doesn't go into much detail about these components and it mainly focuses on the barkhausen criterion and how to calculate it. I have much confusion, for example, i can make the tank circuit oscillate by choosing other values of inductor and capacitors but there should be a way so that i don't choose a very high or low value of these components. enter image description here My questions are-

  • What other things are to be considered apart from the tank circuit to make these kinds of oscillators work properly?
  • How to decide which capacitor C1 and C5 to use for the circuit to work properly? if possible please help me with a detailed mathematical explanation.
shahrOZe
  • 157
  • 6
  • 1
    The mentioned design goal "3.1 (which you call "criterion") is NOT Barkhausens oscillation criterion. The mentioned value of 3.1 is the opamp gain which is necessary for the WIEN oscillator only!! In general: The LOOP GAIN with a value of (slightly larger than) unity must satisfy the condition ! – LvW Mar 15 '21 at 08:05
  • 1
    c5 looks too small to couple to your big tank caps. Tank cap ratio of 10:1 looks a bit excessive. Please tidy your diagram up so it's legible, then we might be able to see if anything else looks suspect. Oscillators often take a long time to start in simulators. Use .ic initial conditions, or a pulse generator, to give it a kick at startup. – Neil_UK Mar 15 '21 at 08:39
  • @Neil_UK okay what should be the tank cap ratio for a better result. Can you explain a bit more about the .ic condition, i am not much familiar with lt space. – shahrOZe Mar 15 '21 at 09:10
  • 1
    A 3:1 ratio for the caps seems to work OK with most oscillators of this type. Google for 'initial conditions', it allows you to set a startup voltage on capacitors. An alternative way to get the same effect is to put a voltage source in series with a cap, and program it to output a voltage step after 1us. In real life, noise kicks an oscillator into operation. In simulation, noise is the round-off from floating point calculations, so may take a long time to start, if at all. – Neil_UK Mar 15 '21 at 11:02
  • 1
    The schematic hurts my eyes – Bart Mar 15 '21 at 15:51

2 Answers2

1

enter image description here

If you want a better start with a common-emitter Colpitts design try this answer or this answer. I would also advise you to use a much bigger value of inductance (L1 in your circuit) to obtain oscillation at 16 kHz.

Andy aka
  • 456,226
  • 28
  • 367
  • 807
  • 16 kHz is quite low to reliably start a Colpitts… I've only seen them from about 100kHz up. Also good luck finding a 100µF capacitor suitable for an oscillator tank – Lorenzo Marcantonio Mar 15 '21 at 10:35
  • @LorenzoMarcantonio I think this comment is better placed under the question. You can make a 16 kHz oscillator from this circuit btw but, your inductance needs to be a lot bigger for it to be effective. – Andy aka Mar 15 '21 at 10:38
  • @andy aka. Can you please explain why i should use an emmiter resistor. – shahrOZe Mar 15 '21 at 17:59
  • @shahrozeshahab did you not read the links I gave - it reduces the gain and helps improve distortion. – Andy aka Mar 15 '21 at 19:09
  • @andy aka yes i have read them and i am still going through it all to better understand. Since i am new to this field I can't understand why using a emitter resistor reduces gain i mean if we use a capacitor then it provides a low reactance path for the ac signal. Why aren't we doing the same here? – shahrOZe Mar 15 '21 at 19:14
  • You have distortion. That distortion is because your transistor circuit has too much gain. Adding emitter resistance reduces the gain of any common emitter circuit @shahrozeshahab it's a general effect of all CE amplifiers. – Andy aka Mar 15 '21 at 19:26
  • @andyaka okay got it. Thanks – shahrOZe Mar 15 '21 at 19:31
1

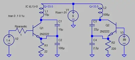
While classed as "Colpitts", the versions below are more easily biased, yet still uses similar-value resonant components. The circuit at left is similar to OP's non-oscillator, while the circuit at right has more reasonable component values in a lower-power circuit. Two Colpitts oscillators
An oscillator is never used alone: it is designed to deliver AC power to a load...a consideration during design. A high-power oscillator might be used to deliver power by heating in an induction furnace. In such a device, you might see small inductor values having low reactance at the operating frequency, but not likely in the "Colpitts" format. High operating currents would be needed.
The Colpitts oscillator at left does oscillate if enough transistor bias current is applied - in this case about 20 mA. But oscillating amplitude is small. Collector voltage only swings about a volt. That's not much compared to the DC supply of 9V. Furthermore, the 9V DC supply must be well-fixed and stable. A series resistance of only 0.02 ohms kills oscillation. A 9V transistor-radio battery has perhaps 2 ohms of series resistance.

The circuit at right operates at much lower power, and consequently can deliver much less power to a load. It might be used to drive another electronic circuit. It is biased with less than 1 mA DC current, oscillating robustly. Collector voltage swings 18 volts peak-to-peak...if some power were extracted, amplitude would be smaller.

The circuit at right was designed by choosing inductive reactance of 50 ohms. If power extracted is small, a higher inductive reactance can be chosen, reducing the needed DC power required. The inductor is often the most lossy component: if its quality is high (high-Q), even less DC power is required.

Note that LTSPice allows inductors and capacitors to include (hidden) resistors that are not shown on the schematic (to reduce clutter). The inductors here both have series resistors: L1 has 0.03 ohm, L2 has 1.5 ohm.


The oscillator at left needs a kick to get it started, but only because SPICE has far less noise than real-life. It is started by providing an initial-condition, by specifying .IC I(L1)=0. Thus, the inductor current rises from zero amps at t=0 seconds, up to the operating point of 20mA - this is a "kick".

glen_geek
  • 25,809
  • 1
  • 23
  • 53