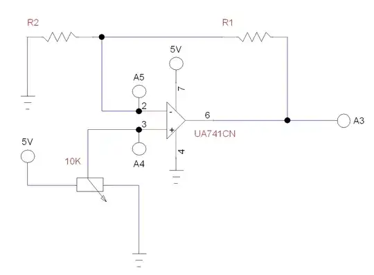
I'm playing around with this op amp: https://www.st.com/resource/en/datasheet/ua741.pdf. My circuit looks like this:
It is hooked up to an Arduino Uno. I used analog read on the Arduino to read voltages at 2, 3, and 6. The pot allows me to vary the voltage at 3 from 0 to 5 V.
With R1 = R2 = 10K, I should have a gain of 2. I should be able to vary the voltage at 3 from 0 to 2.5 V and the output of the op amp should go from 0 to 5 V, right? I know I probably wont get quite to 0 or 5 V but pretty close.
However, the plot below is what I measure with the Arduino. As far as I can tell, the analog read value of 0 is 0 V and 1000 is about 5 V.
So the op amp appears to work but only in a vary narrow range. It looks like its pretty close to the upper limit, but doesn't get anywhere close to outputting 0 V.
Also, if I replace R1 with a higher resistance or R2 with a lower resistance, giving me higher gain, I get no response at all at the output. A3 remains at a constant value of around 800 no matter what the input is.
I'm new to op amps so I'm probably missing something obvious... Thanks!


