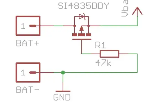
This is a power circuit. I have no idea what it is trying to protect.
Asked
Active
Viewed 687 times
1 Answers
11
It's reverse polarity protection in case the battery is connected incorrectly. More here: https://www.edn.com/reverse-voltage-protection-for-battery-chargers/
hacktastical
- 53,912
- 2
- 49
- 152
-
Thank you, that was really helpful. – Creet intrim Mar 09 '21 at 06:27
