I have a Snap Circuits kit which has this oscillator circuit which I am fascinated with. I know how a relay buzzer oscillator works and it is pretty cool. This circuit uses a potentiometer, polarized capacitors, and bipolar transistors. I am familiar with these components. I am just trying to figure out how this circuit works and why the light flashes/the speaker pulses when I turn the circuit on and where the circuit flows. Can someone please help me figure this circuit out? Thank you very much.
- 11
- 1
-
This post talks about the same oscillator topology. The answers there might help you out: https://electronics.stackexchange.com/questions/162460/npn-pnp-oscillator-questions – Giesbrecht Mar 07 '21 at 06:37
-
If you want to get into this stuff, you'll also want to learn to redraw the schematics from your book in the conventional way so they can make sense to you visually. The makers of your kit had to cram things together in not particularly easy to understand fashion in order to make an easy to use kit with as many options as possible with as few parts as possible. The most general rules are inputs on the left, outputs on the right, higher voltage to top, lower to bottom of diagram. – K H Mar 07 '21 at 08:35
-
1https://electronics.stackexchange.com/questions/338128/is-this-an-astable-multivibrator/338163#338163 – G36 Mar 07 '21 at 10:27
1 Answers
Yup, this is an interesting little circuit. Pulse circuits can be a little tricky to try to figure out at first, but don't get discouraged. It's a good idea to draw a diagram of the circuit and write the voltages you think will be at each location on the circuit. You could also but some arrows for current flow and write how much current would flow through that point on the circuit.
If you start with all capacitors discharged (let's call this T0, when the switch closes), you can think of them as a short circuit for the very first instant that the circuit turns on. After a microsecond or so (let's call this T1), they start to charge and some voltage builds across their leads. This changes the balance of voltages and currents in the circuit and you can make some calculations about how fast the capacitors will charge and write the new numbers around the circuit for voltages and currents.
Then look at the active components (transistors & ICs) and the voltages applied to them. As you work your way around the circuit at different times, you'll start to see how the circuit works.
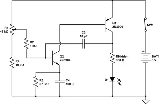
I threw together this schematic so you can see how it would look to transfer a snap circuit into a real schematic diagram. I included a resistor that the Snap Circuits folks hide from you inside the plastic cover so you don't get any crazy ideas about how diodes work.
I highly recommend the book Getting Started in Electronics by Forrest Mims, III for people just getting into electronics. I used it back in the 80s when I was learning on my first 300 in 1 electronics kit (the old school version of Snap Circuits). If you're already past that level, jump to something a bit more complicated like The Art of Electronics by Horowitz and Hill.
Have fun learning electronics.
Additional Edit: As an aside, replace the 10 uF C3 with the 0.02 uF C1. This gives you a rudimentary PWM brightness controller. C1 is not polarized so you can flip it either way in the circuit.

simulate this circuit – Schematic created using CircuitLab
- 1,591
- 4
- 9
-
Thank you very much. I have the 300 in 1 kit with the extreme/SC-750 upgrade kit. Now a days the 300 in 1 kit is called Snap Circuits classic or SC-300. – james Mar 07 '21 at 20:09
-
One mistake you made that I forgot to mention is that the capacitors are polarized. I know that the plus side always get the high voltage side so the plus side for the bottom capacitor is up and the plus side for the upper capacitor is the left side. – james Mar 07 '21 at 20:41
-
It's nice that you are paying attention to the fine details. Polarized capacitors are not required for this circuit to work, it just so happens that the construction of some capacitors makes them polarized and the electrolytics in that kit are polarized. This means that you have to pay attention to this in your circuit as they will have excessive leakage current when used backwards and eventually fail. Sometimes spectacularly. – ScienceGeyser Mar 08 '21 at 00:55
-
@ScienceGeyser The feedback capacitor may have both polarities during operation, depending somewhat on the setting of the potentiometer. Though with this circuit (3 V), it may not be too much of a worry. – jonk Mar 08 '21 at 01:22
-
@jonk Indeed. C3 is reverse polarity during the on-time of Q1 and then slowly charges to the proper polarity to trigger the next pulse. The reverse applied voltage is about 600 mV at the lowest flash rate. There is one more little misconception that they give you with this circuit and it's that the flashing gets so fast that the LED looks like it's on solid because it is getting to 30 Hz. Well, I built this circuit as shown in the book and was only able to achieve 12.5 Hz before the circuit stopped pulsing and Q1 stayed on solid. – ScienceGeyser Mar 08 '21 at 02:05