KCL Analysis, sans Intuition
Let's start by ignoring intuition for a moment and just working through the problem. To begin, the schematic:

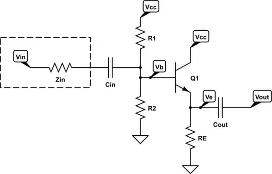
simulate this circuit – Schematic created using CircuitLab
(For those interested, I've provided the OP's fuller context at the end, below.)
Normally, for small signal purposes, you might also insert \$r_e\$ in the above circuit right at the tip of the emitter of \$Q_1\$. But the textbook is ignoring its value until section 2.3 and considering it absent for now.
You know that \$V_\text{B}-V_\text{E}=V_\text{BE}\$ and that for small signal purposes, absent \$r_e\$, this is a fixed voltage difference. This allows us to substitute one for the other. Also, note that \$I_\text{E}=\frac{V_\text{E}}{R_\text{E}}\$.
Assuming \$I_x\$ is an arbitrary current sink load that will be either \$0\:\text{A}\$ (no load) or \$1\:\text{A}\$ (loaded), then the KCL is:
$$\begin{align*}
\frac{V_\text{E}+V_\text{BE}}{R_1}+\frac{V_\text{E}+V_\text{BE}}{R_2}+\frac{V_\text{E}+V_\text{BE}}{Z_\text{IN}}+\frac{\frac{V_\text{E}}{R_\text{E}}+I_x}{\beta+1}&=\frac{V_\text{CC}}{R_1}+\frac{0\:\text{V}}{R_2}+\frac{V_\text{IN}}{Z_\text{IN}}+\frac{\frac{0\:\text{V}}{R_\text{E}}}{\beta+1}
\end{align*}$$
(In the above, I've placed the outflowing currents on the left side and the inflowing currents on the right side. Although I've written about this novel approach to KCL many times, a more recent example is shown here.)
So the above equation says
"The current flowing out of the base node through \$R_1\$, plus the current flowing out of the base node through \$R_2\$, plus the
current flowing out of the base node through \$Z_\text{IN}\$, plus
the current flowing out of the emitter node through \$R_\text{E}\$
as seen by the base node is equal to the current flowing into the base node from \$V_\text{CC}\$ through \$R_1\$, plus the current
flowing into the base node from ground through \$R_2\$, plus the
current flowing into the base node from \$V_\text{IN}\$ through
\$Z_\text{IN}\$, plus the current flowing into the emitter node from
ground through \$R_\text{E}\$ as seen by the base node."
If you solve the above for \$V_{\text{E}\left(I_x\right)}\$, then you can work out: \$Z_\text{OUT}=\frac{\Delta \,V_\text{E}}{\Delta\,I_\text{E}}=\frac{V_{\text{E}\left(I_x=0\right)}-V_{\text{E}\left(I_x=1\right)}}{1\:\text{A}-0\:\text{A}}\$:
$$Z_\text{OUT}= \frac{\frac1{\beta+1}\left(\beta+1\right)R_\text{E}\,R_1\, R_2\,Z_\text{IN}}{\left(\beta+1\right)R_\text{E}\,R_1\, R_2+\left(\beta+1\right)R_\text{E}\,R_1\,Z_\text{IN}+\left(\beta+1\right)R_\text{E}\, R_2\,Z_\text{IN}+R_1\, R_2\,Z_\text{IN}}$$
That's exactly the same result you'd get if you took \$\frac1{\beta+1}\left[R_1\mid\mid R_2\mid\mid Z_\text{IN}\mid\mid \left(\beta+1\right)R_\text{E} \right]\$ or, multiplying \$\frac1{\beta+1}\$ through:
$$Z_\text{OUT}=\left[\left(\frac{R_1\mid\mid R_2\mid\mid Z_\text{IN}}{\beta+1}\right)\mid\mid R_\text{E} \right]$$
The only difference here from the textbook being that the authors chose to use \$\beta\$ as an approximation for \$\beta+1\$.
Intuition
Look back at the original schematic. There, you can readily see that \$R_1\$, \$R_2\$, and \$Z_\text{IN}\$ are all tied from a voltage source (assumed ideal) to a shared node at the BJT base. From the point of view of the base, looking at those three impedances from an AC standpoint, they are all in-effect "grounded" and therefore "in parallel" with each other.
Now, since tiny current variations at the base imply much larger current variations at the emitter, the parallel resistance seen at the base will look \$\beta+1\$ times smaller at the emitter. This is then taken in parallel to \$R_\text{E}\$.
So that's where an intuitive view comes from.
The Art of Electronics, 3rd edition, Page 84
The worked problem you cite has \$V_\text{CC}=+15\:\text{V}\$, \$R_1=130\:\text{k}\Omega\$, \$R_2=150\:\text{k}\Omega\$, \$Z_\text{IN}=10\:\text{k}\Omega\$, \$R_\text{E}=7.5\:\text{k}\Omega\$ and \$\beta=100\$. With those values, you should find that \$Z_\text{OUT}\approx 85.59\:\Omega\$ and \$A_v\approx 0.86446\$. The book writes that \$Z_\text{OUT}\approx 87\:\Omega\$, which is quite close enough.
As the book also points out, since the design is for \$I_\text{E}\approx 1\:\text{mA}\$, then the dynamic Ebers-Moll AC impedance value they will discuss later (\$r_e\$) will be about \$26\:\Omega\$. (They say \$r_e\approx 25\:\Omega\$.) This is added, in series and will increase \$Z_\text{OUT}\$ to \$Z_\text{OUT}\approx 112\:\Omega\$. (The book writes it as \$110\:\Omega\$ using their slightly smaller value.)
Getting overly precise is pointless, so the textbook is handling this just as you should: showing at most two digits of precision.
Fuller Context taken from The Art of Electronics, 3rd edition:
The OP failed to provide the worked example that was at question, I think:

They are relying upon a simpler BJT model that does NOT yet include \$g_m\$ and upon earlier discussions about \$Z_\text{IN}\$ and \$Z_\text{OUT}\$ that also help frame the above discussion in the textbook.