When we measure the beta of a BJT transistor with a multimeter, which beta is giving us, the maximum, the average or the minimum beta and under what conditions of Ic and Vce?
Thanks
When we measure the beta of a BJT transistor with a multimeter, which beta is giving us, the maximum, the average or the minimum beta and under what conditions of Ic and Vce?
Thanks
Your question pretty much sums up the problem, doesn't it? You write,
...and under what conditions...
There is no international standard used by multimeter manufacturers. And their value usually isn't particularly accurate, either. It's more likely that if you buy two different multimeters they will read somewhat different values for the same BJT. Enough to be annoying.
Designing and using your own system for estimating \$\beta\$ can be fun, though. And educational.
You'll want a method for varying the base current in a "smooth" fashion over some desired range. This isn't too hard. Here's a simplified diagram using an NPN under test:

simulate this circuit – Schematic created using CircuitLab
Here, \$V_1\$ is a variable voltage source or else a ramp or sawtooth voltage. Because the base voltage is kept close to ground by the NPN BJT (about a diode drop above ground), the current developed by \$R_\text{B}\$ will track well with the variable voltage source's output. If you allow \$V_1\$ to peak at \$15\:\text{V}\$ or more, then you get far enough away from ground that most of the range is predictable and you can compute the base current relatively easily as \$I_\text{B}\approx\frac{V_1-650\:\text{mV}}{R_\text{B}}\$.
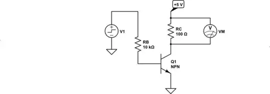
Next, you'll also want a way to measure the collector current that results. Again, this isn't difficult:

Here, the voltmeter measures the voltage across \$R_\text{C}\$ and you can compute the collector current as \$I_\text{C}=\frac{V_\text{M}}{R_\text{C}}\$.
With both those values, you can then compute \$\beta=\frac{I_\text{C}}{I_\text{B}}\$, where both \$I_\text{C}\$ and \$I_\text{B}\$ are computed as above.
If you automate the above method somehow, then you can produce a Gummel plot.
A Gummel plot would look something like this, produced from a simple circuit in LTspice with just two resistors and one BJT (2N2222) and sweeping the base current according to what I just wrote, above.
The red line is \$\beta\$, the bright green line is \$I_\text{C}\$ and the turquoise line is \$I_\text{B}\$. The left side tics are \$\ln\left(I\right)\$ and the right side tics are \$\beta\$. The \$x\$-axis is \$V_\text{BE}\$:
I think you can readily see that the value of \$\beta\$ varies. But you can also see that it is relatively constant for about two orders of magnitude change in the collector current; perhaps just a little more than that.
The fact that \$\beta\$ shows this kind of flat-top behavior is why it's called out as a thing for BJTs. For any given BJT kept at the same temperature (via controlled heating or else by carefully using short pulses so that self-heating doesn't impact the results and where it is only tested at the same ambient temperature), they tend to exhibit about the same value of \$\beta\$ over a range of a few magnitudes of collector current.
However. If you grab two BJTs from the same package and perform the same Gummel plot test, you'll find that the magnitude of that flat-top will not be the same. In fact, it's likely to vary quite a bit. In the above case you can see that it peaks at about \$\beta\approx 205\$. But if I were to pick a second one out of a bag, I might see \$\beta\approx 160\$, instead. And yet another one might be \$\beta\approx 230\$.
So you cannot rely upon any given value, unless you've actually measured the BJT itself and done so, carefully. And also where you know the exact conditions under which the BJT will operate. (You can see by the above red curve that there is no single value for \$\beta\$. So even ignoring temperature, the electronic operating conditions also do matter.)
There are only a very, very few times where a known, measured \$\beta\$ matters in a circuit. These are usually for research purposes or else in some expensive instrumentation where designing a circuit for worst case behavior blunts the performance and the costs associated with measuring (and/or selecting for) \$\beta\$ are worthwhile. (Customers are willing to pay for the enhanced performance in some particular feature of the instrument that they cannot easily get elsewhere.)
For common mortals like you and me, we design for some reasoned "minimum" value and make sure that the base has sufficient recombination current to operate well and that the overall circuit doesn't vary too much due to variations in device \$\beta\$, device \$V_\text{BE}\$, or its temperature. If you want to see that done, in practice, you can look here to observe a practical design process that makes such an attempt for the case of a constant current sink circuit.
I used the following schematic to generate the above result:
The idea was to stay as close as possible to my earlier discussion. So I did not use a current source that could be swept, for example. I wanted this to mimic a more realistic approach should one want to do this with easily found devices (frequency generator with sawtooth or triangle output, etc.) and the fewest possible cheap components around the BJT (no AC transformers, for example.)
So this circuit simulation achieves this.
When you run this for the first time, LTspice likes to use \$time\$ as the \$x\$-axis. That's worthless. So you need to right-click on the \$x\$-axis and change it to "V(vb)", instead. You can see from the plot above which values I chose to display. Once these are displayed, you'll need to adjust the range of the \$y\$-axis values (for example, you don't need negative \$\beta\$.) But other than those adjustments, I didn't do anything special.
The schematic shown above uses a \$1\:\mu\text{s}\$ step size. I didn't do that for the plot above, which looks a little bit "jagged" rather than smooth. However, if you run it as shown in the schematic here, using a \$1\:\mu\text{s}\$ step size as also shown, then the curves will be smoother.
DMM hFE testers are not known to be accurate and they just represent the value for a low level base current like 1uA, which may be near maximum on a small transistor or well below maximum on a power transistor. As long as Vce >2V it is out of saturation. Datasheets might indicate a typical rise of 20% towards max Vce but it is very temperature dependent and will increase significantly with junction temperature (100'C) and reduce if cold at -40.
You may expect a good saturation voltage when Ic/Ib= 10% of hFE max @ 25'C yet Vce(sat) is typically rated at Ic/Ib=10,20 or 50 depending on hFE by design. I've never had to use one or seen an actual design, but you would expect it to be low power to not drain the battery for long life.
e.g. If I had to design a quick and dirty HFE tester, it might look like this.
Here shown with hFE slider set to 100. You can test the accuracy due to the change in Vbe as Re raises the input impedance to the voltage divider to the base resistance. which in turn affects the emitter voltage. Thus due to cost reasons they don't put in more than is required and thus apparent hFE error will change from Vbe affecting the base current slightly from 1uA. Considering the very wide tolerances unless you choose binned parts (e.g. from Rohm) , this <10% accuracy is acceptable.
Falstad's simulator will not vary hFE with any conditions, as you choose its value here from a slider ( or device properties ).
When we measure the beta of a BJT transistor with a multimeter, which beta is giving us, the maximum, the average or the minimum beta and under what conditions of Ic and Vce?
You get the value of \$\beta\$ for that device and under the conditions at which it is measured.
Maximum, typical (similar to average) and minimum values that you find in a datasheet are values of \$\beta\$ that you will get when you measure lots and lots of transistors. These values are guaranteed meaning, any transistor you buy from that manufacturer will have a \$\beta\$ between \$\beta_{min}\$ and \$\beta_{max}\$. At the factory the transistors are measured and as long as their \$\beta\$ is between \$\beta_{min}\$ and \$\beta_{max}\$ they're OK.
The conditions, like \$I_B\$, \$I_C\$, \$V_{CE}\$ with which your measurement is done depends on your multimeter so consult its manual. If nothing is mentioned then you could use a second multimeter to measure \$I_B\$, \$I_C\$, \$V_{CE}\$ and then you'd know.
But realize there is no need to make much fuss about a transistor's \$\beta\$. For most transistors the value of \$\beta\$ can vary a lot. Like \$\beta_{min}\$ = 50, \$\beta_{typ}\$ = 100 and \$\beta_{max}\$ = 200. That's a factor 4 which is a lot. So what experienced circuit designers do is design for \$\beta_{min}\$. In most circuits, having a \$\beta\$ that is larger is OK. That way the large variation in \$\beta\$ is not an issue.