0

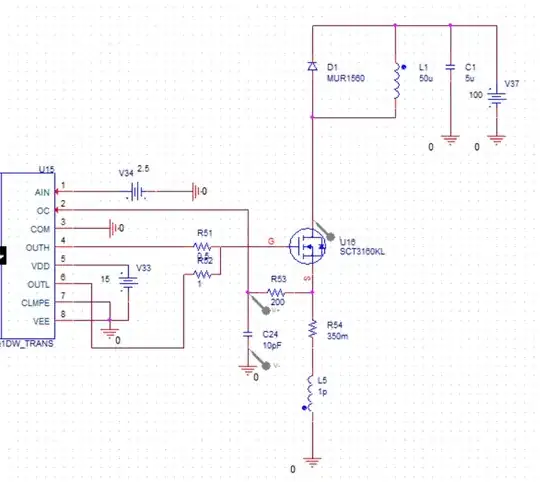
I want to use a current sense resistor (R54 in circuit) for overcurrent sensing. The rated drain current of the MOSFET is 17 A. Bus voltage is to be 100 V. Then would my sense resistor be R = V/I = 100/17 ohm? Or would the sense resistor be decided by the OC pin voltage? enter image description here

U15 is the gate driver : UCC21732 from TI

For the current R54 value of 350 mOhm, I am getting a huge power rating of $$I^{2}R$$ = $$17^{2}*0.35$$ = $$101.3 W !!$$

SM32
  • 366
  • 2
  • 15

2 Answers2

2

You choose the resistor value R54 not to protect the MOSFET but to prevent current saturation in your 50 μH coil called L1. Your MOSFET maximum current rating should be at least 50% higher in rating than what the maximum current is that you need to flow in L1.

So, working backwards, if the MOSFET is 17 amps, then I'd expect the coil current to be no greater than about 11 amps. This means that R54 would be: -

$$R_{54} = \dfrac{0.7}{11} = 0.064\Omega$$

But, the current waveform is sawtooth in nature and you can't just assume that the peak current of 11 amps dictates power dissipation. So work out the RMS current value for a sawtooth waveform.

If the positive peak is 11 amps falling to zero, the RMS of the equivalent AC biased sawtooth is: -

$$\dfrac{11/2}{\sqrt3} = 3.1754 \text{ amps}$$

This is then added (as square terms) to the average value (5.5 amps) then square rooted to get an RMS current of: -

$$\sqrt{3.1754^2 + 5.5^2} = 6.351 \text{ amps}$$

So now, the power in R54 is \$6.351^2 \times 0.064\$ = 2.581 watts. Use a resistor of wattage greater than 3.872 watts is my advice (50% margin on power).

Andy aka
  • 456,226
  • 28
  • 367
  • 807
1

From the datasheet you linked:

8.3.7 Overcurrent and Short Circuit Protection

The UCC21732-Q1 implements a fast overcurrent and short circuit protection feature to protect the SiC MOSFET or IGBT from catastrophic breakdown during fault. The OC pin of the device has a typical 0.7V threshold with respect to COM, source or emitter of the power semiconductor.

Set your R54 to \$ R = \frac V I = \frac {0.7}{17} = 40 \ \text m \Omega\$ if 17 A is what you want.

I don't like the look of L5 in your schematic. It seems to me that it will mess everything up if it's in the feedback circuit although its value is tiny. At lease move it above the R53 - R54 junction.

Transistor
  • 175,532
  • 13
  • 190
  • 404
  • I see, it is quite clear to me now. I added L5 to include any stray inductance R54 may have....I think it's value might be a bit more as mentioned by Tony – SM32 Jan 31 '21 at 14:40