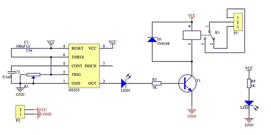
I'm considering purchasing a pre-made circuit assembly with the following associated schematic:

Having looked at a typical 555 device datasheet, I'm unable to confirm the operating mode as the datasheet modes show the Discharge pin connected in some fashion.
What I would like the circuit to do is upon application of 5VDC as Vcc, the relay pulses once for the set time controlled by R1, and that nothing further happens. Can someone confirm that this is the operation of the relay or otherwise define what the operation would be?