Actual PHY front end circuits depend heavily on the application they will be used in. It is recommended to consult your PHY vendor for the front end circuits they recommend for a particular application.
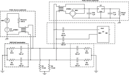
IEEE 802.3cg requires all devices to tolerate (without damage) up to 60 V dc source limited to 2A across the medium-dependent interface (MDI) differential pair. It also specified a maximum of 15pF differential capacitance and a minimum 10kOhm differential resistance. When Power over Data Lines (PoDL) is implemented, there should be a minimum of 80uH differential inductance per node.
A minimum interface consists of two 100nF coupling capacitors, one on each leg of the differential pair. Each end of the segment (multidrop mixing and point-to-point) requires a 100Ohm differential termination resistance. Typically, the end termination resistance is implemented as two 50Ohm resistors in series with an AC coupling capacitor to ground between the resistors to provide a common mode termination. If you use PoDL, you will need capacitors to couple the termination to the differential pair to avoid the termination acting as a constant DC load.
Resistors no less than 5k (to meet the minimum 10k differential resistance requirement) from each leg of the differential pair to ground are often used between the AC coupling caps and the MDI to drain any charge that may build up on the differential pair. The actual values will often be much larger than 5k, but the lower limit may depend upon the PHY used.
For PoDL, one would use an inductor from each leg of the differential pair to power and ground. The size of the inductor must be small enough to not cause excessive droop on the data signal.
IEEE 802.3cg only defines power over a 10BASE-T1S point-to-point segment. Power is not defined for multidrop mixing segments, which is one advantage of this new technology. A new task force, 802.3da, is currently working to define power over single-pair multidrop mixing segments.