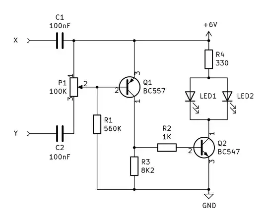
I found a schematic from an old (80's) collection which shows a circuit to music reactive LEDs. The potentiometer is supposed to control the sensitivity and the X Y connectors are supposed to be connected in parallel directly to a speaker.
These days I don't really have direct access to speakers (unless I dismantle my "smart" speaker) so I'm trying to connect this directly to a standard audio output. I found similar circuits which indicate that this idea could work.
In fact it works, however the variation in LED brightness is minimal. On the extremes of P1 it is either completely on or completely off. How can I increase the range of brightness alteration in this circuit?
My first instinct was to tweak R2, however it hasn't shown any effect. In fact since I'm a complete beginner trying to understand these calculations, any indication of material to read on how this amplifying circuit math could be done is of great help. Currently the only resistor value that I fully comprehend R4. Nevertheless, I'm not completely sure if the change required is actually in any resistor at all.
