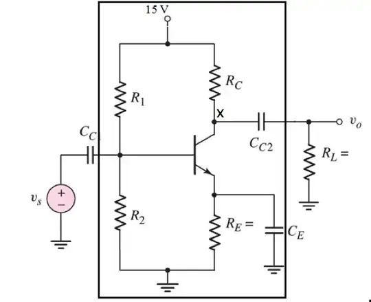
Here is a typical diagram of a bjt amplifier. so whenever we talk about output impedance (unloaded)do we mean the impedance (AC) between the point V_0 and ground? and also we say "loaded impedance" that just means we have now just added the load R_L; in this case what are those two point we are considering between we are suppose to measure the impedance? how about the term "loaded output impedance"? which is R_C||R_L, this impedance appears between the point X and ground. seems like now we are considering the point X and ground as our output port, which is not. so what does it mean to have a loaded output impedance? and where to measure it?
-
2The output impedance is an "AC resistance" see from the load resistance point of view. It is a Thevenin resistance seen by RL resistance. https://electronics.stackexchange.com/questions/295771/i-o-resistance-of-common-source-mosfet-with-source-degeneration/295966#295966 – G36 Dec 20 '20 at 15:31
1 Answers
Whenever we consider the output impedance of an amplifier we assume that the amplifier's supply voltage is ideal i.e. it presents itself as an impedance of zero ohm. A battery is a reasonable example; it might have an output impedance of 1 Ω or less and, in terms of the type of amplifier shown in your picture, that might as well be considered to be 0 Ω. Bear this in mind.
so whenever we talk about output impedance (unloaded)do we mean the impedance (AC) between the point V_0 and ground?
If we are talking about the unloaded amplifier then we ignore \$R_L\$ and assume it is infinite and, because we are happy to assume that the supply to the amplifier has got zero Ω source impedance, the amplifier will have the same output impedance from \$v_0\$ to either supply rail.
This is why we say that the unloaded output impedance is purely \$R_C\$ (ignoring any extra impedance produced by \$C_{C2}\$).
how about the term "loaded output impedance"?
We hardly ever care about this because, if the output is loaded then anything to understand about the effect of loading is already covered by examining the unloaded output impedance.
so what does it mean to have a loaded output impedance?
It doesn't really mean much unless we are considering how much current the BJT is having to pass to create such and such a voltage output.
seems like now we are considering the point X and ground as our output port
We can consider point X as having the same output impedance to ground as node \$v_0\$ only if we assume that the reactance of the capacitor (\$C_{C2}\$) is close to zero AND, in many circumstances it is.
- 456,226
- 28
- 367
- 807
