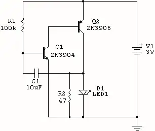
I'm just starting out learning about electronics. I have a project in mind which is really just a variation on this circuit:
I've built this on a breadboard, used different values for R1 and C1 and observed change in frequency of the LED flash.
My question is about how the circuit works.
Is it the case that when the power is turned on, C1 starts charging and 'prevents' current from flowing to the base of Q1 until it is fully charged, at which point Q1 is 'turned on', causing Q2 to also be turned on, which then allows C1 to discharge?
