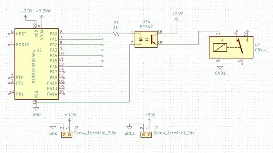
I have a relay network (more than 1 relay running in parallel), that I need to operate using a STM32 based MCU.
The relay I am using is Omron G5V-1 (24v).
I wanted to know if I can directly run these relays with optocouplers such as PC847.
Looking at the calculations, G5V-1 has a nominal power usage of 150mW @ 24VDC. So technically around 6.25mA. Each opto-isolator block in PC847, is rated at a max of 35VDC and 50mA, which is well above the safe range for driving the relay coil.
- Is it really necessary for me to add an extra transistor, diode and a resistor as the relay driver?
- What are the tradeoffs of not using these and directly running off the optocouplers?
Have seen similar questions (Driving relay directly from optocoupler, what is best?, Why is transistor needed when using a relay?) though, but haven't been able to draw conclusions.
Adding Schematic:-

