In the logic gate level digital design abstraction, inputs are assumed to switch from logic HIGH to logic LOW and vice-versa instantaneously. This is done to simplify logic design.
However, in the real world, it takes non-zero time to switch from one logic level to another. We want the time interval between switching from one logic level to another to be as low as possible.
It is also desired that the output of the digital circuit should not be sensitive to changes in the input unless the input is switched from one logic level to another. This is called noise immunity, and this gives digital circuits an advantage over analog circuits.
When designing digital circuits using transistors, in the CMOS technology, an NMOS transistor is used in the pull-down network and a PMOS transistor is used in the pull-up network. This is because NMOS is good at passing low voltage levels, but bad at passing high voltage levels. PMOS is good at passing high voltage levels, but bad at passing low voltage levels. We have to combine these 2 transistors in such a way that we are able to take advantage of the strengths of both type of transistors. This is done by using NMOS in the pull-down network since it can pass low voltage levels effectively and PMOS in the pull-up network since it can pass high voltage levels effectively.
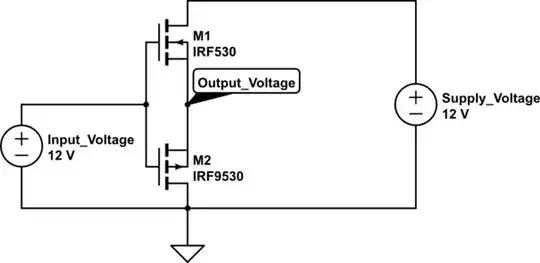
Let us look at what happens if a PMOS transistor is used in the pull-down network and an NMOS transistor is used in the pull-up network. The threshold voltage of the NMOS transistor (IRF530) is 4 V and that of the PMOS transistor (IRF9530) is 3.3 V.
Bad buffer: NMOS in the pull-up network, PMOS in the pull-down network

simulate this circuit – Schematic created using CircuitLab
This is the DC Sweep characteristics of the above circuit, The X-axis represents the input voltage, which ranges from 0 V to 12 V. The Y-axis represents the output voltage.
Let us look at what happens when the input to this circuit switches from a logic LOW to logic HIGH. As can be seen in the below graph, this is not a good switching characteristic, since the output does not switch between 2 logic levels, instead it varies with the input, remains constant and then again varies with the input. Hence this transistor circuit is not suitable for digital circuits.

Good inverter: NMOS in the pull-down network, PMOS in the pull-up network

simulate this circuit
This is the DC Sweep characteristics of the above circuit, The X-axis represents the input voltage, which ranges from 0 V to 12 V. The Y-axis represents the output voltage.
Let us look at what happens when the input to this circuit switches from a logic LOW to logic HIGH. From the graph below, it is observed that output is not sensitive to changes in the input, has a steep slope as it transitions from a HIGH level to a LOW level, and is not sensitive to changes in the input again. Hence it has a good switching characteristic and is suitable for digital circuits. The output is HIGH for a low input voltage and LOW for a high input voltage, since it is an inverter.

Good non-inverting buffer: 2 good inverters cascaded

simulate this circuit
This is the DC Sweep characteristics of the above circuit, The X-axis represents the input voltage, which ranges from 0 V to 12 V. The Y-axis represents the output voltage.
Let us look at what happens when the input to this circuit switches from a logic LOW to logic HIGH. From the graph, it can be observed that the output switches from LOW to HIGH, and the slope of the graph is steep, so this circuit has a good switching characteristic and is good for digital circuits.

Conclusion
Now you know why you cannot design digital circuits with NMOS in the pull-up network and PMOS in the pull-down network. The AND gate circuit using 4 transistors uses PMOS in the pull-down network and NMOS in the pull-up network, hence it won't work effectively for the same reason that a buffer using PMOS in the pull-down and NMOS in the pull-up does not work effectively.
Further learning:
MIT OCW's excellent free online course on Computational Structures, which covers all topics from CMOS transistors to Parallel Processing.