The question has provided power supplied by the voltage source and Vab = -3.6 V. I had tried several ways but still can't solve it.
-
It looks like we have more known variables than equations. I mean, if we knew K but didn't know Vab nor the power supplied by the source, we could solve for all the voltages and currents. In your example, we don't know K, but we know Vab, so we still have as much unknowns as equations. I don't see it necessary to use the power supplied by the source. – alejnavab Nov 04 '20 at 13:54
1 Answers
I always first redraw a schematic. It often helps me to see better. In this case, a lot better. (See appendix below.)

simulate this circuit – Schematic created using CircuitLab
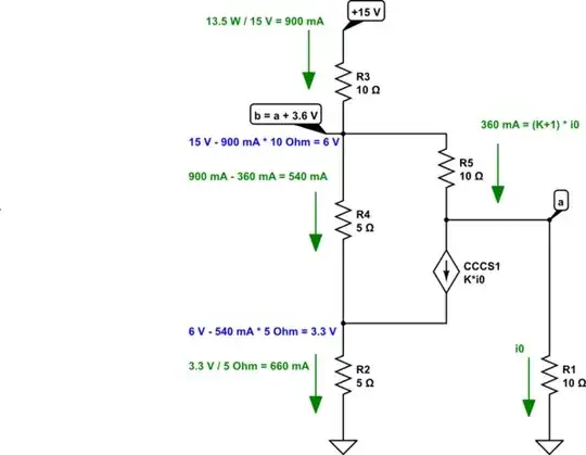
The added notes were easily applied. First, I was able to compute the current in \$R_5\$ (it's obvious from the specifications.) Similarly easy is the current in \$R_3\$, as the power is already given. From this, node b's voltage is easily worked out and therefore also node a's voltage. (You can immediately work out i0 at this point, but I left that out for now.) What's left from \$R_3\$'s current, after subtracting \$R_5\$'s current, must be flowing in \$R_4\$. This then allows you to work out the voltage at the opposite side of \$R_4\$ and therefore also the current in \$R_2\$.
With all those details worked out, you now must know the current in CCS1 (the difference between \$R_4\$'s current and \$R_2\$'s current), then also the current in \$R_1\$ (which could have been earlier computed), and therefore trivially the value of K.
I don't see a need for nodal analysis, or mesh. It all just falls out, quickly.
Learn to redraw schematics. It's important.
Redrawing Schematic Appendix
Rules to live by are:
- Arrange the schematic so that conventional current appears to flow from the top towards the bottom of the schematic sheet. I like to imagine this as a kind of curtain (if you prefer a more static concept) or waterfall (if you prefer a more dynamic concept) of charges moving from the top edge down to the bottom edge. This is a kind of flow of energy that doesn't do any useful work by itself, but provides the environment for useful work to get done.
- Arrange the schematic so that signals of interest flow from the left side of the schematic to the right side. Inputs will then generally be on the left, outputs generally will be on the right.
- Do not "bus" power around. In short, if a lead of a component goes to ground or some other voltage rail, do not use a wire to connect it to other component leads that also go to the same rail/ground. Instead, simply show a node name like "Vcc" and stop. Busing power around on a schematic is almost guaranteed to make the schematic less understandable, not more. (There are times when professionals need to communicate something unique about a voltage rail bus to other professionals. So there are exceptions at times to this rule. But when trying to understand a confusing schematic, the situation isn't that one and such an argument "by professionals, to professionals" still fails here. So just don't do it.) This one takes a moment to grasp fully. There is a strong tendency to want to show all of the wires that are involved in soldering up a circuit. Resist that tendency. The idea here is that wires needed to make a circuit can be distracting. And while they may be needed to make the circuit work, they do NOT help you understand the circuit. In fact, they do the exact opposite. So remove such wires and just show connections to the rails and stop.
- Try to organize the schematic around cohesion. It is almost always possible to "tease apart" a schematic so that there are knots of components that are tightly connected, each to another, separated then by only a few wires going to other knots. If you can find these, emphasize them by isolating the knots and focusing on drawing each one in some meaningful way, first. Don't even think about the whole schematic. Just focus on getting each cohesive section "looking right" by itself. Then add in the spare wiring or few components separating these "natural divisions" in the schematic. This will often tend to almost magically find distinct functions that are easier to understand, which then "communicate" with each other via relatively easier to understand connections between them.
The above rules aren't hard and fast. But if you struggle to follow them, you'll find that it does help a lot.
You can read a snippet of my own education by those schematic draftsmen at Tektronix who trained me by reading here.
- 77,876
- 6
- 77
- 188

