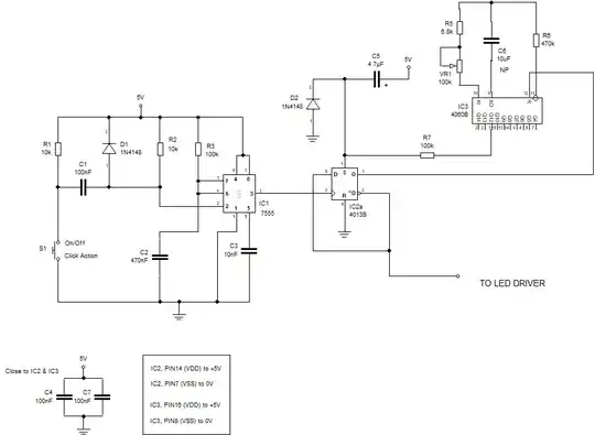
I want to turn on a LED with a single push button. When the button is pressed, the LED has to be turned on for an X amount of time. But what I also want, is to turn of the LED with the same push button in this X time period. I've searched the internet for quite a time now but I never found the solution for this problem. Is there anyone who can help me with this ?
Thanks in advance
