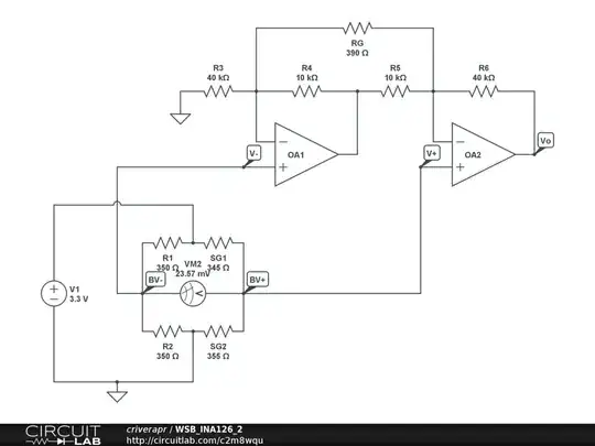
I have a half bridge setup with strain gages and a INA126 to amplify the voltage. I can read the voltage fine when the lever is bent one way, but when beding the lever in the opposite direction I don't get any reading. I'm guessing it's because the voltage is negative. Is there a way to read the voltage when the lever is bent in either direction or would I have to make another half bridge to accomplish this?

Created schematic in Circuit Lab -> Schematic

