I am currently working on a flyback converter design based on the TI UCC28C42 multi-topology controller IC, and would like to simulate my circuit in LTSpice. I have created a small-signal averaged switch model in order to model the system's open-loop transfer function, and would like to run a transient simulation to verify that my compensator works as intended. To set up this transient simulation, I have imported an unencrypted PSpice model of the UCC28442 into LTSpice and built a flyback converter circuit around it. The circuit includes some idealizations like using a voltage-controlled switch instead of a MOSFET and a custom ideal transformer block in order to improve simulation speed. The transient simulation hangs around 700ns, when oscillations begin to appear on the UCC28C42's OUT port. I'm not sure if this is the source of the simulation freeze, but it seems to be an undesired behavior (the UCC28C42 is supposed to be switching on a much slower timescale--its RTCT timing cap hasn't even fully charged by 700ns).
I know that some PSPice models can have discontinuities that LTSpice doesn't like, and I'm hoping for some pointers on how to proceed. Are there any easy steps for sorting through the PSpice .subckt in the attached .LIB to make things more compatible with LTSpice? Should I give up and model the internals of the IC from scratch using discrete LTSpice elements? Thanks for taking a look!
The .LIB file:
* PSpice Model Editor - Version 16.0.0
*$
** This product is designed as an aid for customers of Texas Instruments. **
** No warranties, either expressed or implied, with respect to this third **
** party software (if any) or with respect to its fitness for any **
** particular purpose is claimed by Texas Instruments or the author. The **
** software (if any) is provided solely on an "as is" basis. The entire **
** risk as to its quality and performance is with the customer **
- This model was developed for Texas Instruments Incorporated by:
- AEi Systems, LLC
- 5777 W. Century Blvd., Suite 876
- Los Angeles, California 90045
- This model is subject to change without notice. Neither Texas Instruments Incorporated
- nor AEi Systems is responsible for updating this model.
- For more information regarding modeling services, model libraries and simulation
- products, please call AEi Systems at (310) 216-1144, or contact AEi Systems by email:
- info@AENG.com. Or visit AEi Systems on the web at http://www.AENG.com.
- (C) Copyright 2008 Texas Instruments Incorporated. All rights reserved.
- Released by: Analog e-Lab Design Center, Texas Instruments Inc.
- Part: UCC28C42 (can be used for UCC38C42 also)
- Date: 11/05/2008
- Model Type: Transient Steady State
- Simulator: PSpice
- EVM Order Number: UCC38C44
- EVM Users Guide: slua274a, Oct 2008
- Datasheet: slus458d, Rev Jan 2007
- Updates:
- Final 1.00
- Release to Web.
.SUBCKT UCC28C42_STEADY COMP FB CS RTCT GND OUT VDD VREF
**OSCILLATOR***
STOF1 8 GND RTCT GND SOSC
GBDISCH RTCT GND Value = { IF ( V(8,GND) < 2.5 & V(13,GND) > 2.5, 8.4M, 0 ) }
RPULL 8 VREF 100K
**UVLO*********
STOF2 VDD 19 VDD GND SUVLO
RUVLO 19 GND 1MEG
RSTDBY VDD GND 309K ; startup current
ROP 10 GND 2535 ; operating current
**REFERENCE*****
EBREF 13 GND Value = { IF ( V(19,GND) > 6, 5, 0 ) }
RREG 10 VREF 0.158
CREF VREF GND 1N
V3 13 10
***GB6 19 GND Value = { IF ( V(19,GND) > 7 , I(V3) , 0 ) }
GB6 19 GND Value = { IF (V(19,GND) > 4 , IF((I(V3)-I(EMY19))>2,
- 2, IF((I(V3)-I(EMY19))<0, 0,(I(V3)-I(EMY19)))), 0 ) }
**CURRENT COMPARATOR*****
EB3 21 GND Value = { IF ( V(CS,GND) > V(16,GND), 5, 0 ) }
R7 CS GND 1MEG
RDELAY 21 22 1K
CDELAY 22 GND 200P
**ERROR AMPLIFIER********
XAMP VREF FB COMP GND 28C4xAMP
**OFFSET LIMITER*********
R4 12 11 2MEG
R6 11 GND 1MEG
EB2 16 GND Value = { IF ( V(11,GND) > 1, 1, V(11,GND) ) }
V4 COMP 9 1
D1 9 12 D2
**OUTPUT DRIVER**********
*XDRIVE 19 GND 5 OUT FETOUTC4X ; FETOUTC4X 2845OUT
EMY19 191 GND VALUE = {V(19,GND)}
XDRIVE 191 GND 5 OUT FETOUTC4X ; FETOUTC4X 2845OUT
S-R LATCH**************
XLATCH 8 VREF 22 GND 6 7 FFLOPC2
**OUTPUT AND GATE********
EOut 5 GND Value = { IF ( V(VREF,GND) > 2.5 & V(7,GND) >
+2.5 & V(8,GND) > 2.5, 5, 0 ) }
.MODEL SOSC VSWITCH (RON=.01 ROFF=1MEG VT=1.45 VH=0.95) ; VT=1.45 set to match 53k @ 3.3n/10k
.MODEL SUVLO VSWITCH (RON=.01 ROFF=10MEG VT=11.75 VH=2.75)
.MODEL D2 D
.ENDS UCC28C42_STEADY
*$
** This product is designed as an aid for customers of Texas Instruments. **
** No warranties, either expressed or implied, with respect to this third **
** party software (if any) or with respect to its fitness for any **
** particular purpose is claimed by Texas Instruments or the author. The **
** software (if any) is provided solely on an "as is" basis. The entire **
** risk as to its quality and performance is with the customer **
- This model was developed for Texas Instruments Incorporated by:
- AEi Systems, LLC
- 5777 W. Century Blvd., Suite 876
- Los Angeles, California 90045
- This model is subject to change without notice. Neither Texas Instruments Incorporated
- nor AEi Systems is responsible for updating this model.
- For more information regarding modeling services, model libraries and simulation
- products, please call AEi Systems at (310) 216-1144, or contact AEi Systems by email:
- info@AENG.com. Or visit AEi Systems on the web at http://www.AENG.com.
- (C) Copyright 2008 Texas Instruments Incorporated. All rights reserved.
- Released by: Analog e-Lab Design Center, Texas Instruments Inc.
- Part: UCC28C42 (can be used for UCC38C42 also)
- Date: 11/05/2008
- Model Type: Transient Startup
- Simulator: PSpice
- EVM Order Number: UCC38C44
- EVM Users Guide: slua274a, Oct 2008
- Datasheet: slus458d, Rev Jan 2007
- Updates:
- Final 1.00
- Release to Web.
.SUBCKT UCC28C42_START COMP FB CS RTCT GND OUT VDD VREF
**OSCILLATOR***
STOF1 8 GND RTCT GND SOSC
GBDISCH RTCT GND Value = { IF ( V(8,GND) < 2.5 & V(13,GND) > 2.5, 8.4M, 0 ) }
RPULL 8 VREF 100K
**UVLO*********
STOF2 VDD 19 VDD GND SUVLO
RUVLO 19 GND 1MEG
RSTDBY VDD GND 309K ; startup current
ROP 10 GND 2535 ; operating current
**REFERENCE*****
EBREF 13 GND Value = { IF ( V(19,GND) > 6, 5, 0 ) }
RREG 10 VREF 0.158
CREF VREF GND 1N
V3 13 10
***GB6 19 GND Value = { IF ( V(19,GND) > 7 , I(V3) , 0 ) }
GB6 19 GND Value = { IF (V(19,GND) > 7 , IF((I(V3)-I(EMY19))>100e-3,
- 100e-3, IF((I(V3)-I(EMY19))<0, 0,(I(V3)-I(EMY19)))), 0 ) }
**CURRENT COMPARATOR*****
EB3 21 GND Value = { IF ( V(CS,GND) > V(16,GND), 5, 0 ) }
R7 CS GND 1MEG
RDELAY 21 22 1K
CDELAY 22 GND 200P
**ERROR AMPLIFIER********
XAMP VREF FB COMP GND 28C4xAMP
**OFFSET LIMITER*********
R4 12 11 2MEG
R6 11 GND 1MEG
EB2 16 GND Value = { IF ( V(11,GND) > 1, 1, V(11,GND) ) }
V4 COMP 9 1
D1 9 12 D2
**OUTPUT DRIVER**********
EMY19 191 GND VALUE = {V(19,GND)}
*XDRIVE 19 GND 5 OUT FETOUTC4X ; FETOUTC4X 2845OUT
XDRIVE 191 GND 5 OUT FETOUTC4X ; FETOUTC4X 2845OUT
S-R LATCH**************
XLATCH 8 VREF 22 GND 6 7 FFLOPC2
**OUTPUT AND GATE********
EOut 5 GND Value = { IF ( V(VREF,GND) > 2.5 & V(7,GND) >
- 2.5 & V(8,GND) > 2.5, 5, 0 ) }
.MODEL SOSC VSWITCH (RON=.01 ROFF=1MEG VT=1.45 VH=0.95) ; VT=1.45 set to match 53k @ 3.3n/10k
.MODEL SUVLO VSWITCH (RON=.01 ROFF=10MEG VT=11.75 VH=2.75)
.MODEL D2 D
.ENDS UCC28C42_START
*$
.SUBCKT 28C4xAMP 4 1 9 20
VREF INV OUT V-
R1 10 4 100K
R2 10 20 100K
R3 6 20 316MEG
C1 6 20 8.7p ; Bandwidth
E1 5 20 6 20 1
R4 1 20 50MEG ; Input Bias
I2 4 9 1m ; Isource
R6 20 3 300
Q1 20 13 9 QPMOD
I3 13 20 68U
D14 3 13 DMOD
D15 20 6 DCLAMP
L1 2 3 10U
C2 3 20 200P
R9 5 2 5
C5 2 20 0.02U
G1 20 6 10 1 100U
.MODEL QPMOD PNP BF=217.647 ; sets the Isink current
.MODEL DCLAMP D (RS=10 BV=6.8 IBV=.01)
.MODEL DMOD D
.ENDS 28C4xAMP
*$
.SUBCKT 2845OUT 4 7 3 12
+V -V IN OUT
I3 4 8 100U
D3 8 4 DMOD
D4 12 8 DMOD
Q3 8 1 9 QIN
Q4 12 9 7 QMOD
Q5 4 8 6 QMOD
I4 7 1 .9M
R1 3 2 10K
Q8 1 2 7 QIN
Q2 4 6 12 QMOD2
.MODEL QMOD NPN RC=1.5 RE=.5 RB=100 IKF=0.5 CJC=0.4P
.MODEL QMOD2 NPN TF=400P TR=400P
.MODEL QIN NPN BF=100 BR=2 IS=1E-16 VAF=50
- CJE=1.5P CJC=.15P TR=1N TF=4N
.MODEL DMOD D RS=1 IS=0.4U
.ENDS 2845OUT
*$
.SUBCKT FETOUTC4X Vcc Gnd In Out
Vcc -V IN OUT
- simplify with b element with 5.5 ohms make it stiff vcc and zero
Rm1 Vcc Out 10MEG
M1 Vcc 3 Out Out _NMOS
Rm2 Out Gnd 10MEG
M2 Gnd 3 Out Out _PMOS
EB1 2 Out Value= { IF ( V(In,Gnd) > 2 , 5 , -5 ) }
R1 2 3 75
C2 3 Gnd 10p
C3 3 Vcc 10p
R2 3 Gnd 10Meg
.MODEL _NMOS NMOS KP=1 NSUB=1E9 RD=10 VTO=3
.MODEL _PMOS PMOS KP=1 RD=5.5 VTO=-3 NSUB=1E9
.ENDS FETOUTC4X
*$
.SUBCKT FFLOPC2 1 2 11 12 5 6
CLK D R S QB Q
X1 7 4 2 8 NAND3_0C2
X2 8 3 10 9 NAND3_0C2
X3 1 8 10 7 NAND3_1C2
X4 4 9 1 10 NAND3_0C2
X5 4 7 6 5 NAND3_1C2
X6 5 10 3 6 NAND3_0C2
X7 11 4 INV
X8 12 3 INV
.ENDS FFLOPC2
$
.SUBCKT NAND3_0C2 1 2 3 4
E1 5 0 VALUE = { IF ( (V(1)>800M) & (V(2)>800M) & (V(3)>800M), 0, 5 ) }
R1 5 4 100
C1 4 0 20P IC=0
.ENDS NAND3_0C2
$
.SUBCKT NAND3_1C2 1 2 3 4
E1 5 0 VALUE = { IF ( (V(1)>800M) & (V(2)>800M) & (V(3)>800M), 0, 5 ) }
R1 5 4 100
C1 4 0 20P IC=3.5
.ENDS NAND3_1C2
$
.SUBCKT INV 1 2
E1 3 0 VALUE = { IF ( V(1)>800mV, 0, 5 ) }
R1 3 2 100
C1 2 0 10P IC=3.5
.ENDS INV
$
*Diodes,Inc, Zener 10V-50V; 16.0V 1.00W
.SUBCKT DI_SMAZ16 1 2
Terminals A K
D1 1 2 DF
DZ 3 1 DR
VZ 2 3 14.9
.MODEL DF D ( IS=25.7p RS=0.756 N=1.10
- CJO=377p VJ=1.00 M=0.330 TT=50.1n )
.MODEL DR D ( IS=5.15f RS=0.460 N=1.49 )
.ENDS DI_SMAZ16
*$
.SUBCKT FQB6N80 10 20 30
TERMINALS: D G S
M1 1 2 3 3 DMOS L=1U W=1U
RD 10 1 0.711
RS 40 3 38.5m
RG 20 2 42.7
CGS 2 3 1.14n
EGD 12 0 2 1 1
VFB 14 0 0
FFB 2 1 VFB 1
CGD 13 14 180p
R1 13 0 1.00
D1 12 13 DLIM
DDG 15 14 DCGD
R2 12 15 1.00
D2 15 0 DLIM
DSD 3 10 DSUB
LS 30 40 7.50n
.MODEL DMOS NMOS(LEVEL=1 LAMBDA=2.00m VTO=4.00 KP=8.40
.MODEL DCGD D (CJO=180p VJ=0.600 M=0.680
.MODEL DSUB D (IS=24.1n N=1.50 RS=77.6m BV=800
- CJO=477p VJ=0.800 M=0.420 TT=650n
.MODEL DLIM D (IS=100U)
.ENDS FQB6N80
*$
.model D1N4148 D(Is=2.682n N=1.836 Rs=.5664 Ikf=44.17m Xti=3 Eg=1.11 Cjo=4p
- M=.3333 Vj=.5 Fc=.5 Isr=1.565n Nr=2 Bv=100 Ibv=100u Tt=11.54n)
$
.SUBCKT C94SA476X0020 2 4
R1 2 3 38.106M
C1 3 1 46.980U IC = 12
R3 5 4 150
R2 2 4 21.285MEG
R4 3 26 4.7633G
R6 3 7 4.7633K
C5 7 1 18.792U IC = 12
R7 3 10 47.633
C6 10 1 18.792U IC = 12
R8 3 13 476.33M
C7 13 1 18.792U IC = 12
C2 26 1 18.792U IC = 12
R9 3 28 47.633MEG
C3 28 1 18.792U IC = 12
R10 3 29 476.33K
C4 29 1 18.792U IC = 12
L8 1 5 2.0000N
R24 1 5 114.32M
L12 5 4 10.0000N
.ENDS C94SA476X0020
$
.SUBCKT FLYBACK_UCC28C4x 1 7 5 4 6 PARAMS: L=12u NC=100 NP=1 RB=6.8 F=190k EFF=1 TS=300n
VIN RTN VC VOUT D
Used for voltage or current mode buck & buck-boost converters.
{L} primary inductance in Henries
{NC} current transformer turns ratio
{NP} Power transformer turns ratio
{F} switching frequency in Hz
{EFF} efficiency
{RB} current transformer burden resistor in ohms
{TS} propagation delay time in the current loop
B1 IS INPUT CURRENT
GB1 1 7 Value={ V(4)I(VM1)/(EFFV(1)) }
B2 IS PEAK INDUCTOR CURRENT
EB2 2 7 Value={ IF ( V(5) > 0 , (V(5)NC/(RB))+(V(1)TS/L) , 0 ) }
B3 IS MINIMUM INDUCTOR CURRENT
EB3 3 7 Value={ IF ( V(2)-(1/NPV(4)/(LF(1+(1/NPV(4)/V(1))))) > 0 , V(2)-(1/NPV(4)/(LF(1+(1/NPV(4)/V(1))))) , 0 ) }
B4 IS OUTPUT CURRENT
GB4 7 8 Value={ LFEFF(V(2)^2-V(3)^2)/(2V(4)) }
B5 IS DUTY CYCLE
EB5 6 7 Value={ IF ( LF(V(2)-V(3))/V(1) < 1 , LF(V(2)-V(3))/V(1) , 1 ) }
VM1 8 4
.ENDS FLYBACK_UCC28C4x
$
.SUBCKT XFMR 1 2 3 4 PARAMS: RATIO=1
- SINGLE WINDING TRANSFORMER
Rpar 1 2 1MEG
Ea 5 4 VALUE = { V(1,2)RATIO }
Ga 1 2 VALUE = { I(VMa)RATIO }
Rser 6 3 1U
VMa 5 6
RP2 5 0 100Meg
RP3 6 0 100Meg
.ENDS XFMR
*$
.SUBCKT MOC8101 1 2 3 5
- ISOLATOR A C COL EMITTER
RB 4 0 100Meg
VM 1 6
D1 6 2 LED
H1 7 0 VM .0055
R1 7 8 1K
C1 8 0 3.35nF
G1 3 4 8 0 1
Q1 3 4 5 MPSA06
.MODEL LED D(N=1.7 RS=.7 CJO=23.9P IS=85.3p BV=6 IBV=10U
- VJ=0.75 M=0.333 TT=4.32U)
.MODEL MPSA06 NPN (IS=15.2F NF=1 BF=589 VAF=98.6 IKF=90M ISE=3.34P NE=2
- BR=4 NR=1 VAR=16 IKR=0.135 RE=0.343 RB=1.37 RC=0.137 XTB=1.5
- CJE=9.67P VJE=1.1 MJE=0.5 CJC=7.34P VJC=0.3 MJC=0.3 TF=10.29n TR=276N)
.ENDS MOC8101
$
.SUBCKT XFMRAUX 1 2 3 4 10 11 PARAMS: RATIO_POW=1 RATIO_AUX=1
Connections +Pri -Pri +SecP -SecP +SecA -SecA
*Parameters:
- Ratio = Secondary/Primary turns ratio
- 1_______ _______3
) ( A VsPower
) (_______4
- VPrim ) _______10
) (
) ( B VsAux
- 2_______) (_______11
- RATIO_POW = 1:A
- RATIO_AUX = 1:B
Rpri 1 2 1MEG
E1 5 4 Value={RATIO_POWV(1,2)}
G1 1 2 Value={RATIO_POWI(Vvs)}
Ra 6 3 1U
Vvs 5 6
E2 20 11 Value={RATIO_AUXV(2,1)}
G2 2 1 Value={RATIO_AUXI(Vaux)}
Rb2 21 10 1U
Vaux 20 21
.ENDS XFMRAUX
*$
.SUBCKT MTD1N60E 100 20 30
TERMINALS: D G S
LDRAIN 100 10 4.5e-09
M1 1 2 3 3 DMOS L=1U W=1U
RD 10 1 2.80
RS 40 3 0.148
RG 20 2 150
CGS 2 3 218p
EGD 12 0 2 1 1
VFB 14 0 0
FFB 2 1 VFB 1
CGD 13 14 77.0p
R1 13 0 1.00
D1 12 13 DLIM
DDG 15 14 DCGD
R2 12 15 1.00
D2 15 0 DLIM
DSD 3 10 DSUB
LS 30 40 7.50n
.MODEL DMOS NMOS(LEVEL=1 LAMBDA=2.00m VTO=3.30 KP=0.896
.MODEL DCGD D (CJO=77.0p VJ=0.600 M=0.680
.MODEL DSUB D (IS=4.15n N=1.50 RS=70.0m BV=635
- CJO=120.3p VJ=0.800 M=0.420 TT=464n
.MODEL DLIM D (IS=100U)
.ENDS MTD1N60E
*$
.MODEL SSR8045 D IS=9.3983E-6 N=1.9085 RS=4.8543E-3
- CJO=2.8578E-9 M=.3333 VJ=.75
- ISR=175.46E-6 BV=44.928 IBV=12.938E-3 TT=1.4427E-12
$
Diodes,Inc.
.MODEL DI_S1K D ( IS=7.31e-018
- RS=42.0m BV=800 IBV=5.00u CJO=42.4p
- M=0.333 N=0.775 TT=4.32u)
*$
- Diodes, Inc.
.MODEL ES3B D (IS=7.27p RS=22.4m BV=100 IBV=10.0u
- CJO=83.2p M=0.333 N=0.700 TT=36.0n )
*$
.model MUR160 D(Is=1.043p Rs=74.44m Ikf=2.705m N=1 Xti=2 Eg=1.11 Cjo=28.43p
M=.6225 Vj=.75 Fc=.5 Isr=7.011n Nr=2 Tt=123.3n)
*$
.model MBR140P D(Is=2.835u Rs=47.12m Ikf=.3227 N=1 Xti=0 Eg=1.11 Cjo=302.5p
M=.7206 Vj=.75 Fc=.5 Isr=16.98u Nr=2)
*$
Transformer file:
Version 4
SHEET 1 1128 680
WIRE -32 208 -128 208
WIRE 320 208 176 208
WIRE -32 240 -32 208
WIRE 176 240 176 208
WIRE -32 352 -32 320
WIRE -32 352 -128 352
WIRE 176 352 176 320
WIRE 320 352 176 352
FLAG -128 208 IN_P
IOPIN -128 208 In
FLAG -128 352 IN_M
IOPIN -128 352 In
FLAG 320 208 OUT_P
IOPIN 320 208 Out
FLAG 320 352 OUT_M
IOPIN 320 352 Out
SYMBOL bv 176 224 R0
WINDOW 3 54 85 Left 2
SYMATTR Value V=(V(IN_P) - V(IN_M)) * {N}
SYMATTR InstName BVOUT
SYMBOL bi -32 240 R0
SYMATTR InstName BIN
SYMATTR Value I=-I(BVOUT)*N
TEXT 16 424 Left 2 !.PARAM N=1
Transformer Symbol (not the prettiest):
Version 4
SymbolType BLOCK
RECTANGLE Normal -80 -32 96 32
WINDOW 0 -80 -48 Left 2
PIN -80 -16 LEFT 8
PINATTR PinName IN_P
PINATTR SpiceOrder 1
PIN -80 16 LEFT 8
PINATTR PinName IN_M
PINATTR SpiceOrder 2
PIN 96 -16 RIGHT 8
PINATTR PinName OUT_P
PINATTR SpiceOrder 3
PIN 96 16 RIGHT 8
PINATTR PinName OUT_M
PINATTR SpiceOrder 4
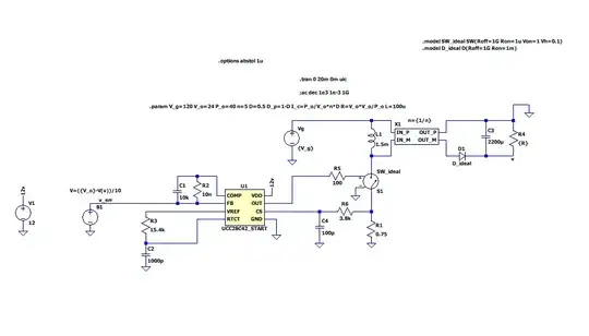
The circuit:
Version 4
SHEET 1 1884 1108
WIRE 1680 -160 1616 -160
WIRE 1680 -128 1680 -160
WIRE 1040 -96 720 -96
WIRE 1120 -96 1040 -96
WIRE 1504 -96 1344 -96
WIRE 1616 -96 1616 -160
WIRE 1616 -96 1504 -96
WIRE 720 -64 720 -96
WIRE 1040 -64 1040 -96
WIRE 1504 -64 1504 -96
WIRE 1616 -64 1616 -96
WIRE 1120 -48 1120 -96
WIRE 1136 -48 1120 -48
WIRE 1344 -48 1344 -96
WIRE 1344 -48 1312 -48
WIRE 1136 -16 1120 -16
WIRE 1344 -16 1312 -16
WIRE 1040 48 1040 16
WIRE 1120 48 1120 -16
WIRE 1120 48 1040 48
WIRE 1344 48 1344 -16
WIRE 1376 48 1344 48
WIRE 1504 48 1504 0
WIRE 1504 48 1440 48
WIRE 1616 48 1616 16
WIRE 1616 48 1504 48
WIRE 720 64 720 16
WIRE 1040 112 1040 48
WIRE 336 128 256 128
WIRE 416 128 336 128
WIRE 864 128 720 128
WIRE 992 128 944 128
WIRE 336 144 336 128
WIRE 256 160 256 128
WIRE 992 176 976 176
WIRE 416 208 416 128
WIRE 448 208 416 208
WIRE 640 208 640 176
WIRE 640 208 608 208
WIRE 976 208 976 176
WIRE -368 240 -368 208
WIRE -32 240 -96 240
WIRE 256 240 256 224
WIRE 256 240 -32 240
WIRE 336 240 336 224
WIRE 336 240 256 240
WIRE 448 240 336 240
WIRE 720 240 720 128
WIRE 720 240 608 240
WIRE -96 256 -96 240
WIRE 448 272 128 272
WIRE 832 272 608 272
WIRE 896 272 832 272
WIRE 1040 272 1040 192
WIRE 1040 272 976 272
WIRE 128 288 128 272
WIRE 448 304 336 304
WIRE 656 304 608 304
WIRE 832 304 832 272
WIRE 1040 304 1040 272
WIRE -368 352 -368 320
WIRE -96 352 -96 336
WIRE 656 368 656 304
WIRE 128 400 128 368
WIRE 336 400 336 304
WIRE 336 400 128 400
WIRE 832 400 832 368
WIRE 1040 400 1040 384
WIRE 128 416 128 400
WIRE 128 496 128 480
FLAG -368 352 0
FLAG -368 208 12v
FLAG 640 176 12v
FLAG 656 368 0
FLAG 976 208 0
FLAG 128 496 0
FLAG 720 64 0
FLAG 1680 -128 0
FLAG 1616 48 v
FLAG -96 352 0
FLAG -32 240 v_err
FLAG 1040 400 0
FLAG 832 400 0
SYMBOL voltage 720 -80 R0
WINDOW 123 0 0 Left 0
WINDOW 39 24 124 Left 2
SYMATTR InstName Vg
SYMATTR Value {V_g}
SYMBOL voltage -368 224 R0
SYMATTR InstName V1
SYMATTR Value 12
SYMBOL sw 1040 208 M180
SYMATTR InstName S1
SYMATTR Value SW_ideal
SYMBOL res 1024 288 R0
SYMATTR InstName R1
SYMATTR Value 0.75
SYMBOL cap 240 160 R0
SYMATTR InstName C1
SYMATTR Value 10k
SYMBOL res 320 128 R0
SYMATTR InstName R2
SYMATTR Value 10n
SYMBOL res 112 272 R0
SYMATTR InstName R3
SYMATTR Value 15.4k
SYMBOL cap 112 416 R0
SYMATTR InstName C2
SYMATTR Value 1000p
SYMBOL transformer 1216 -32 R0
WINDOW 39 -27 -65 Left 2
SYMATTR SpiceLine n={1/n}
SYMATTR InstName X1
SYMBOL ind 1024 -80 R0
SYMATTR InstName L1
SYMATTR Value 1.5m
SYMBOL diode 1376 64 R270
WINDOW 0 32 32 VTop 2
WINDOW 3 0 32 VBottom 2
SYMATTR InstName D1
SYMATTR Value D_ideal
SYMBOL cap 1488 -64 R0
SYMATTR InstName C3
SYMATTR Value 2200µ
SYMBOL res 1600 -80 R0
SYMATTR InstName R4
SYMATTR Value {R}
SYMBOL bv -96 240 R0
WINDOW 3 -82 -53 Left 2
SYMATTR Value V=({V_o}-V(v))/10
SYMATTR InstName B1
SYMBOL res 960 112 R90
WINDOW 0 0 56 VBottom 2
WINDOW 3 32 56 VTop 2
SYMATTR InstName R5
SYMATTR Value 100
SYMBOL res 992 256 R90
WINDOW 0 0 56 VBottom 2
WINDOW 3 32 56 VTop 2
SYMATTR InstName R6
SYMATTR Value 3.8k
SYMBOL cap 816 304 R0
SYMATTR InstName C4
SYMATTR Value 100p
SYMBOL AutoGenerated\\UCC28C42_START 528 256 R0
SYMATTR InstName U1
TEXT 752 -208 Left 2 !;ac dec 1e3 1e-3 1G
TEXT 144 -152 Left 2 !.param V_g=120 V_o=24 P_o=40 n=5 D=0.5 D_p=1-D I_c=P_o/V_o*n*D R=V_o*V_o/P_o L=100u
TEXT 752 -264 Left 2 !.tran 0 20m 0m uic
TEXT 424 -336 Left 2 !.options abstol 1u
TEXT 1248 -416 Left 2 !.model SW_ideal SW(Roff=1G Ron=1u Von=1 Vh=0.1)\n.model D_ideal D(Roff=1G Ron=1m)
```


